HOME   LIST
‹–   –›

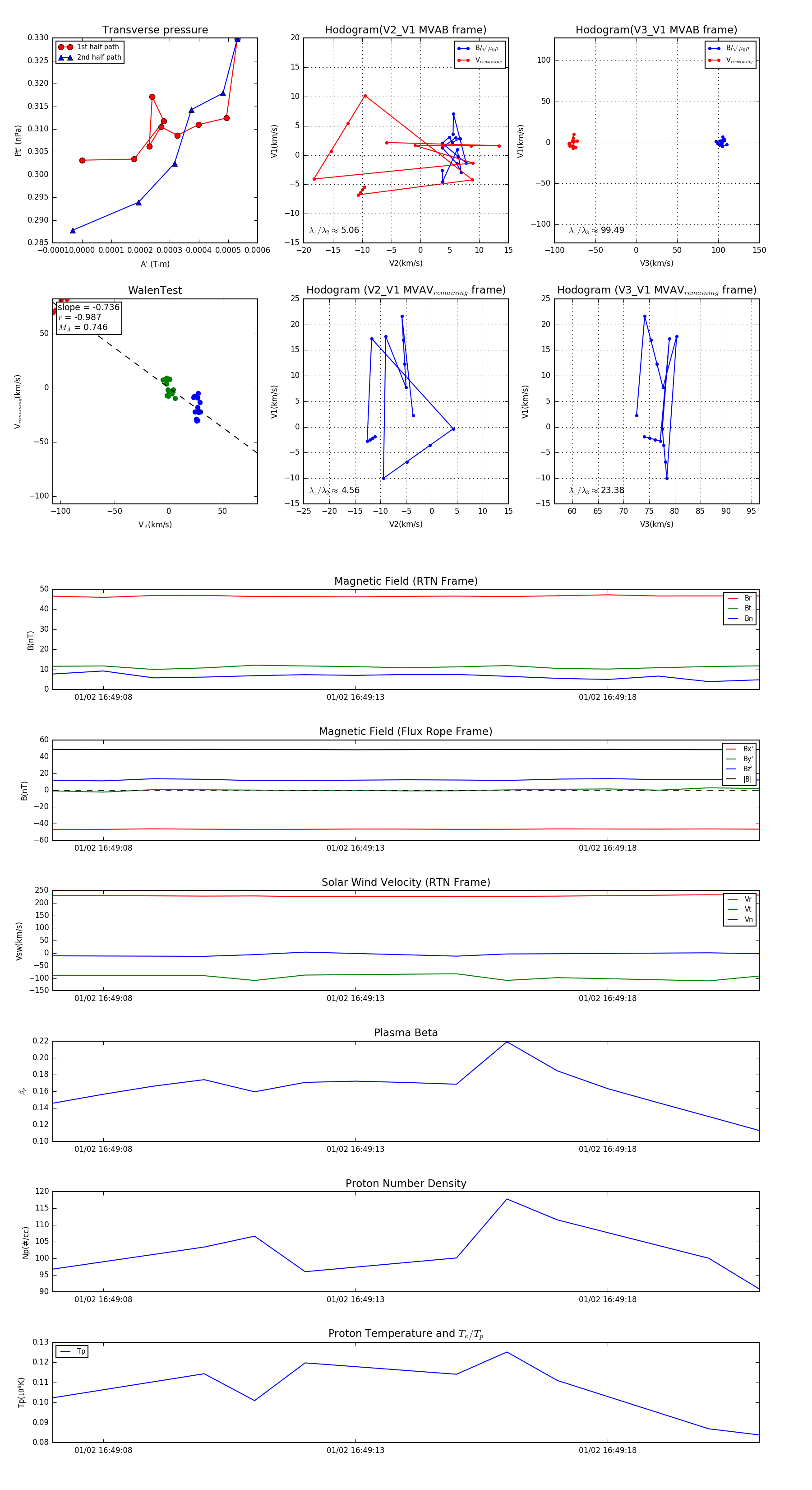
Flux Rope in 2024

Flux Rope Event 2024-01-02 16:49:07 ~ 2024-01-02 16:49:21 (15 seconds)


plot