HOME   LIST
‹–   –›

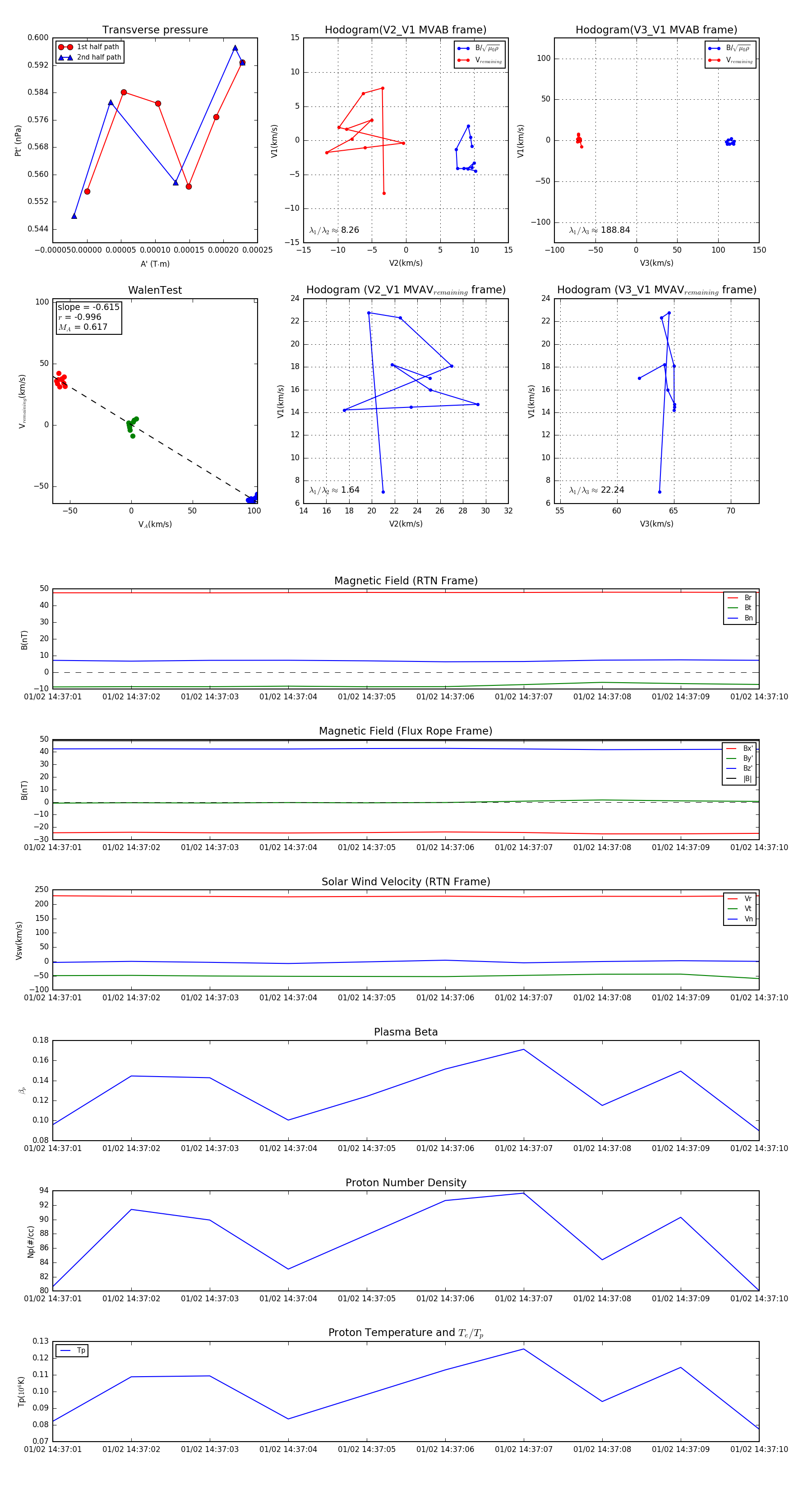
Flux Rope in 2024

Flux Rope Event 2024-01-02 14:37:01 ~ 2024-01-02 14:37:10 (10 seconds)


plot