HOME   LIST
‹–   –›

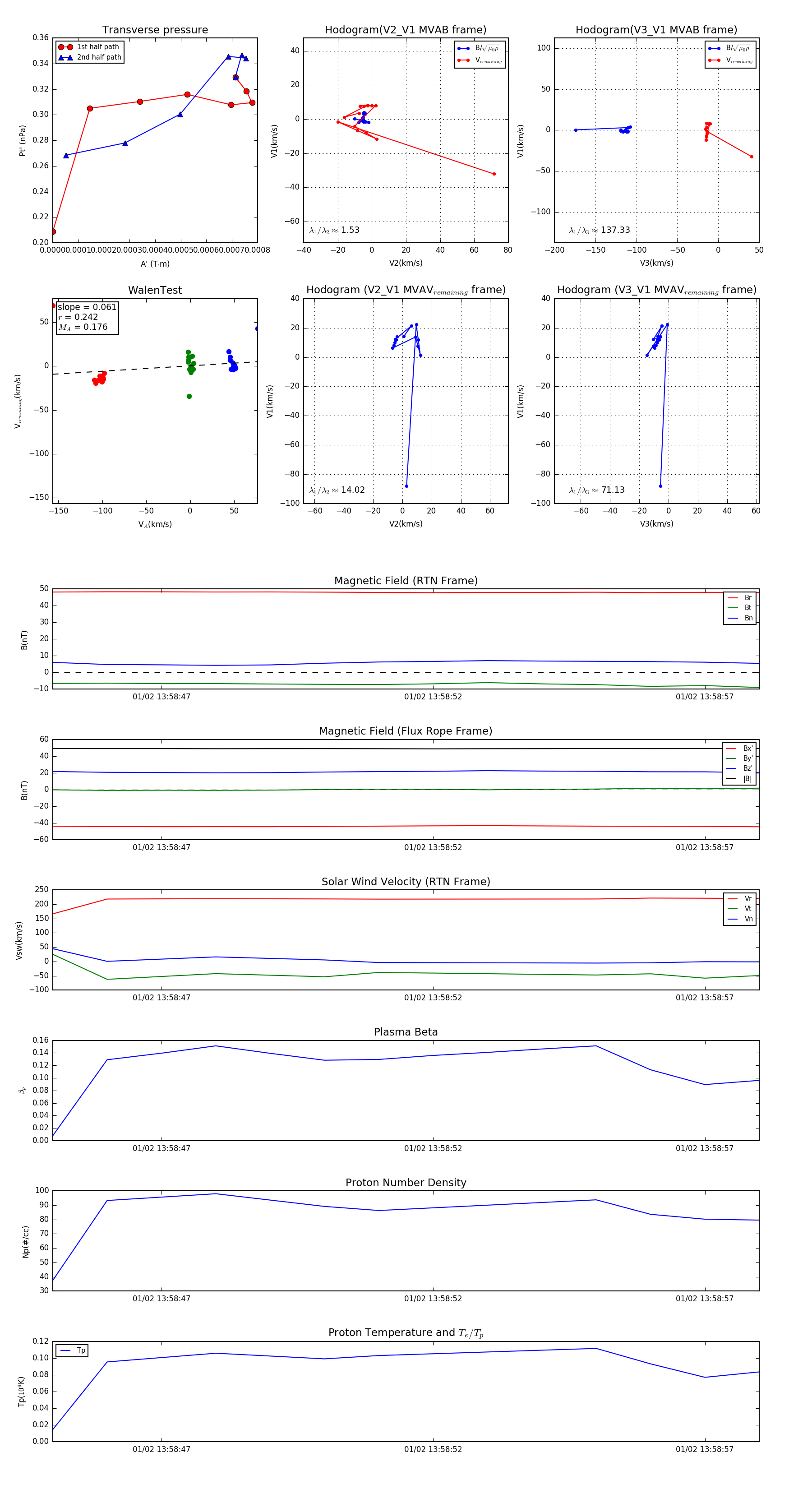
Flux Rope in 2024

Flux Rope Event 2024-01-02 13:58:45 ~ 2024-01-02 13:58:58 (14 seconds)


plot