HOME   LIST
‹–   –›

Flux Rope in 2024

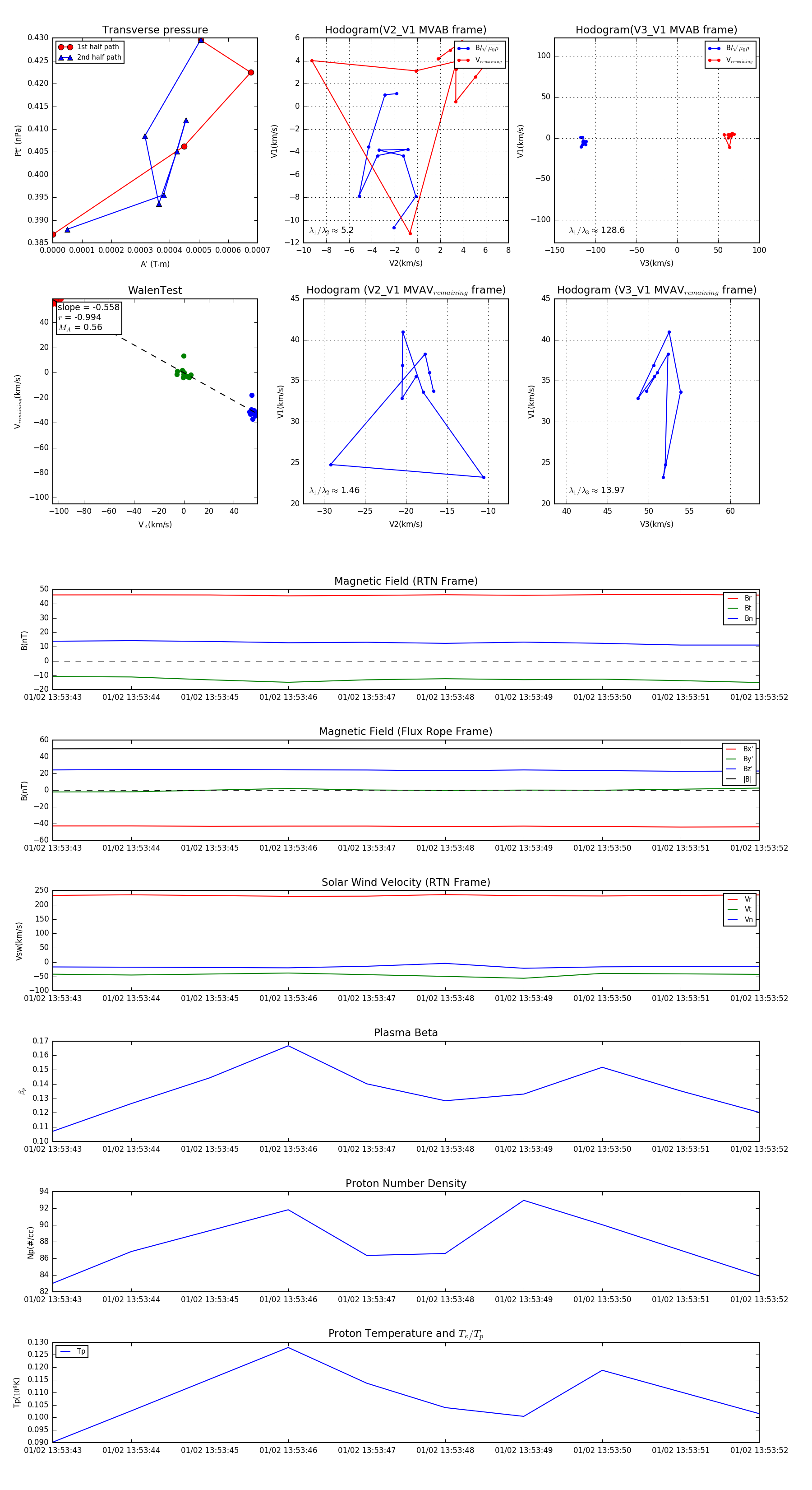
Flux Rope Event 2024-01-02 13:53:43 ~ 2024-01-02 13:53:52 (10 seconds)


plot