HOME   LIST
‹–   –›

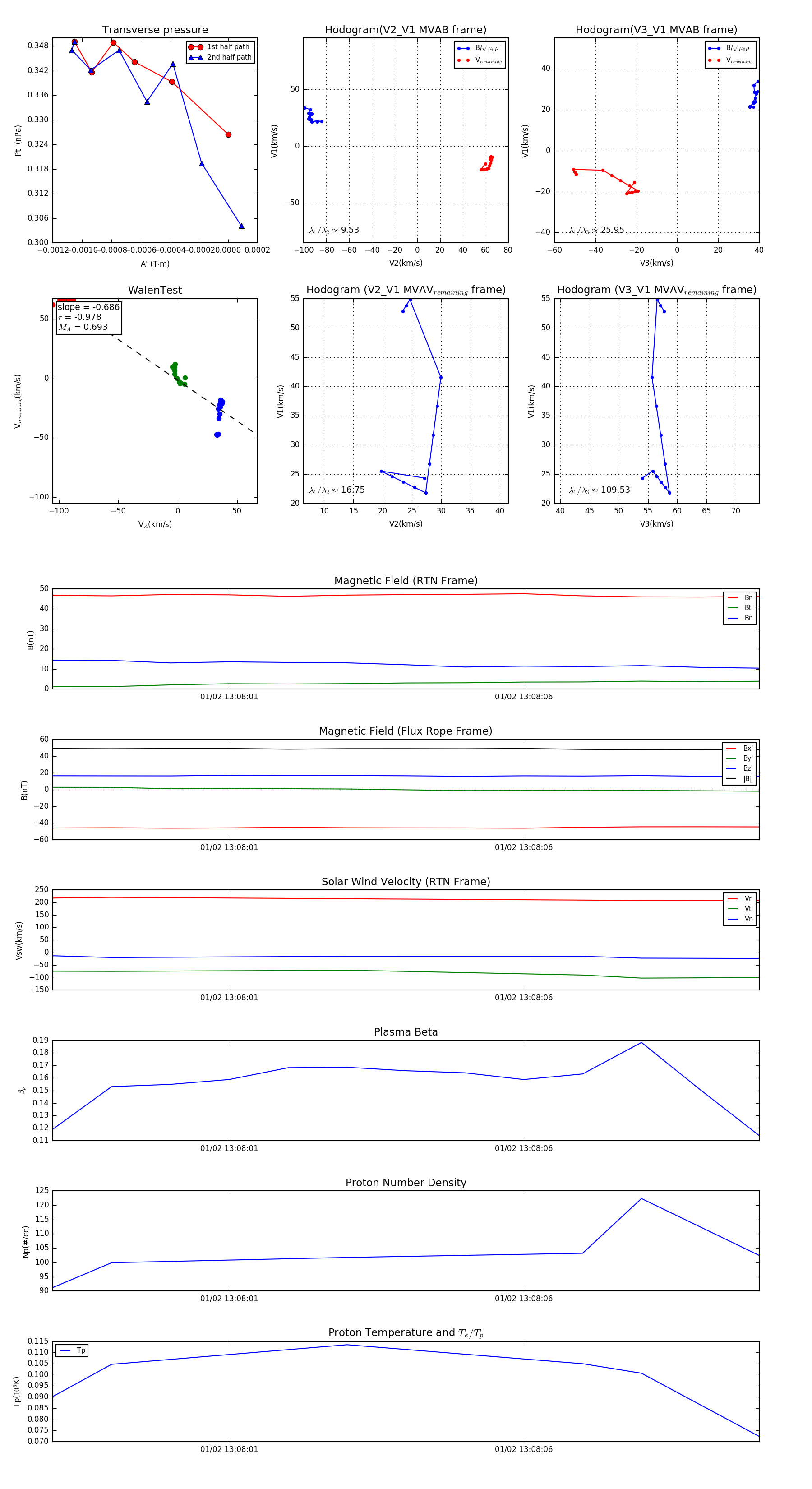
Flux Rope in 2024

Flux Rope Event 2024-01-02 13:07:58 ~ 2024-01-02 13:08:10 (13 seconds)


plot