HOME   LIST
‹–   –›

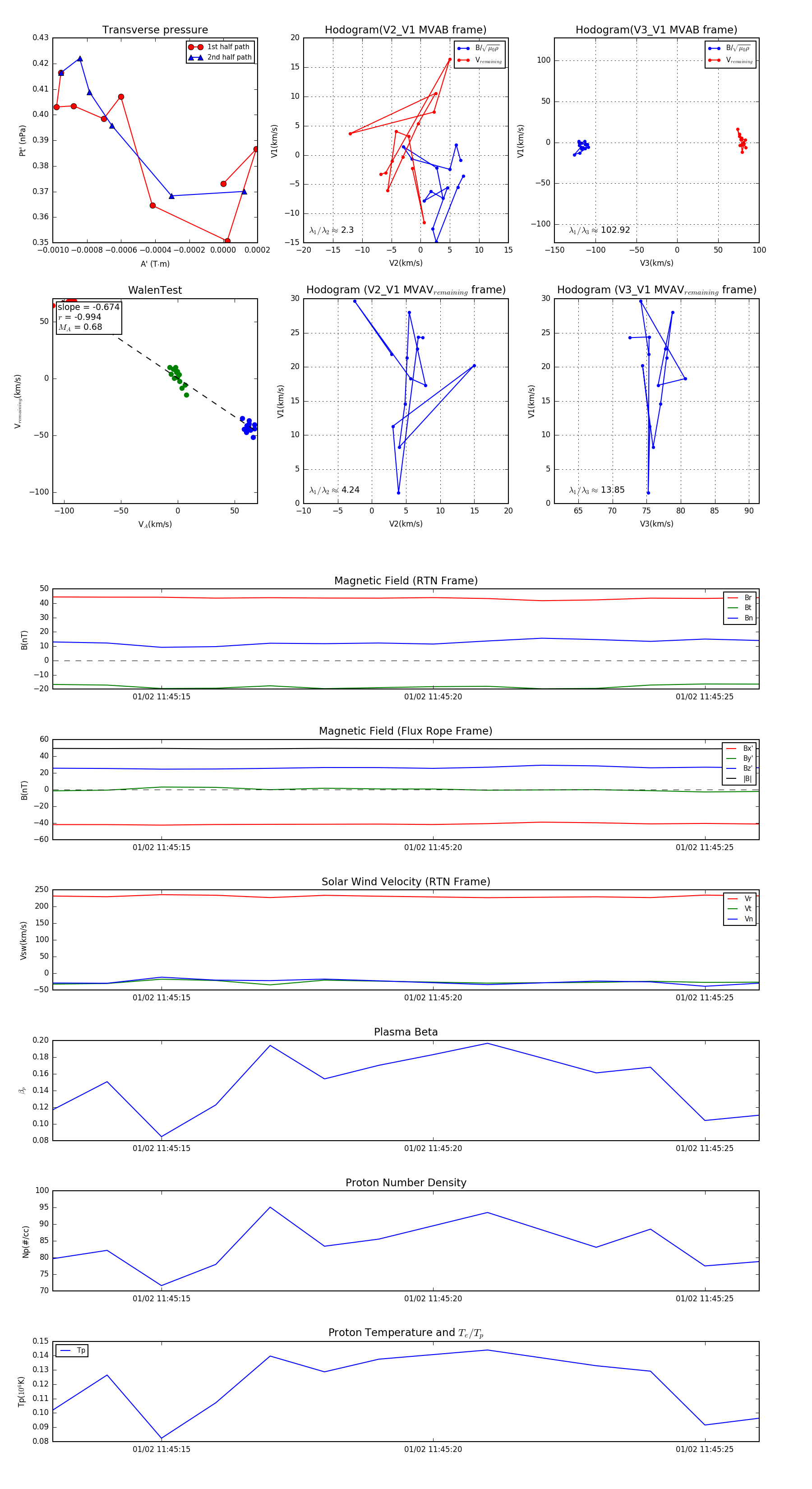
Flux Rope in 2024

Flux Rope Event 2024-01-02 11:45:13 ~ 2024-01-02 11:45:26 (14 seconds)


plot