HOME   LIST
‹–   –›

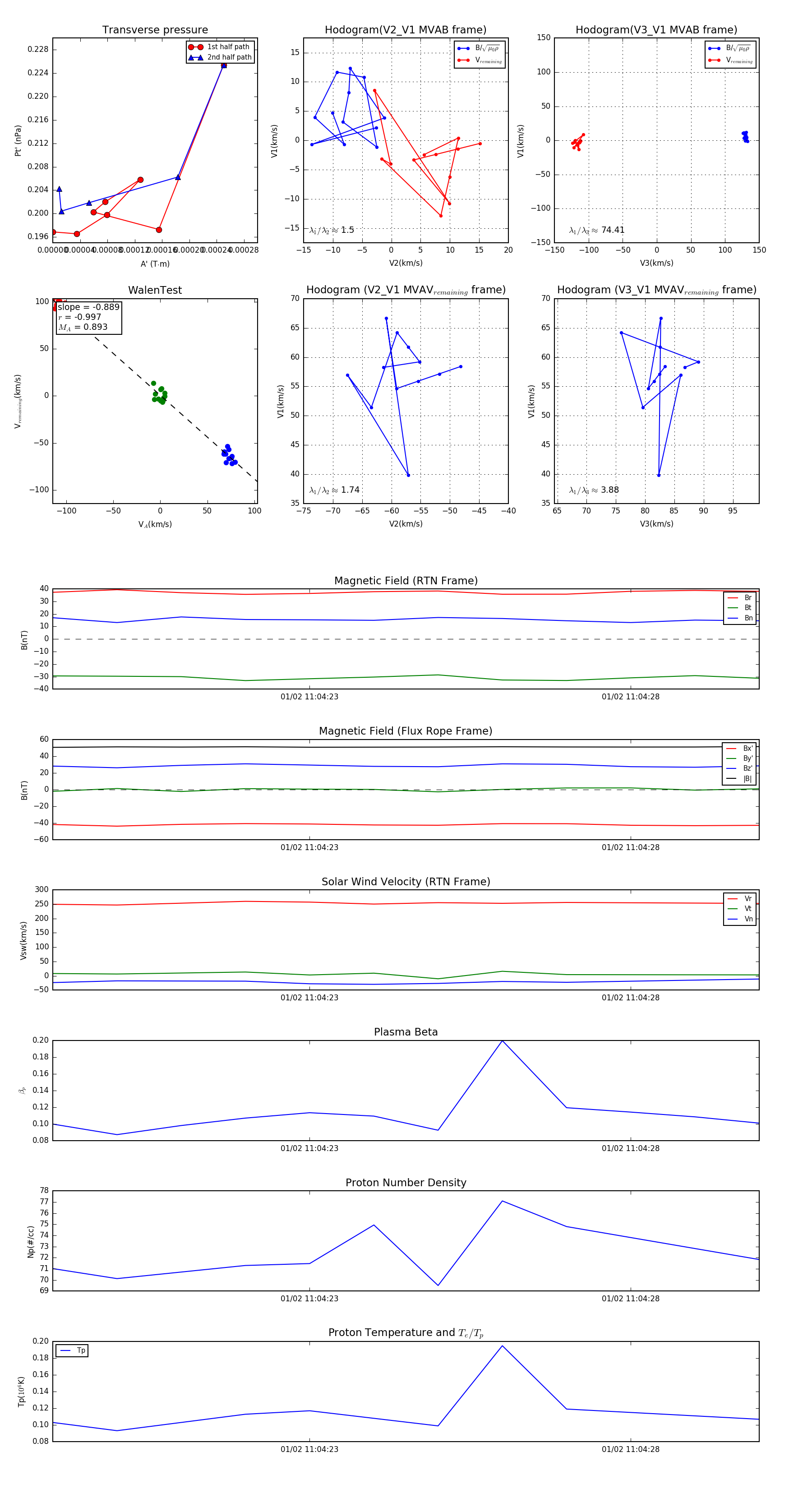
Flux Rope in 2024

Flux Rope Event 2024-01-02 11:04:19 ~ 2024-01-02 11:04:30 (12 seconds)


plot