HOME   LIST
‹–   –›

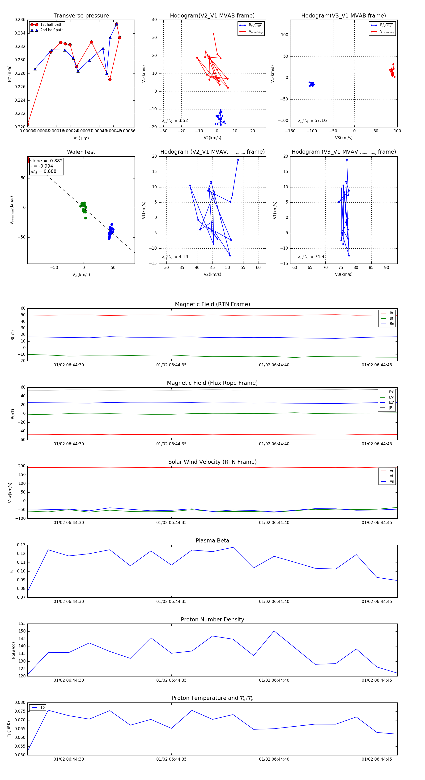
Flux Rope in 2024

Flux Rope Event 2024-01-02 06:44:28 ~ 2024-01-02 06:44:46 (19 seconds)


plot