HOME   LIST
‹–   –›

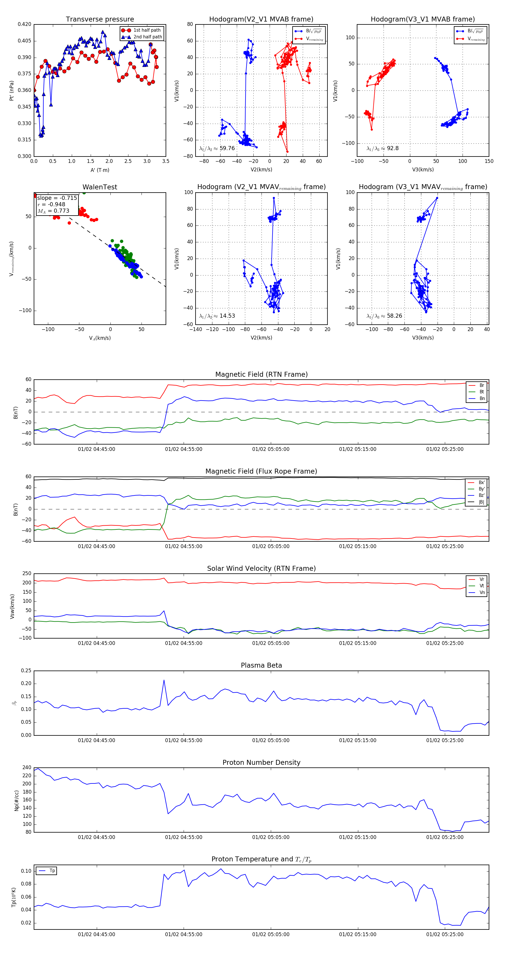
Flux Rope in 2024

Flux Rope Event 2024-01-02 04:37:48 ~ 2024-01-02 05:30:04 (3137 seconds)


plot