HOME   LIST
‹–   –›

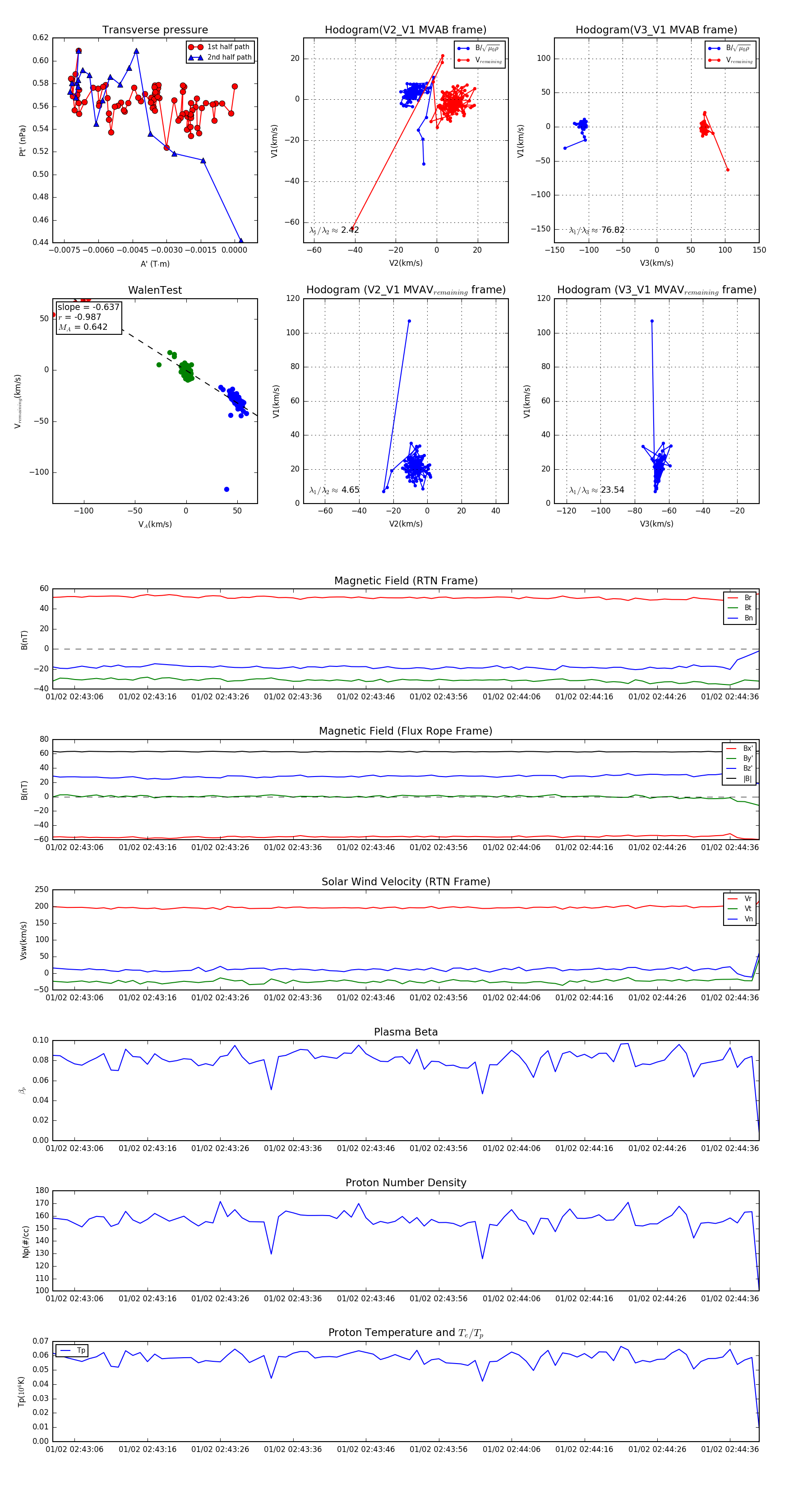
Flux Rope in 2024

Flux Rope Event 2024-01-02 02:43:03 ~ 2024-01-02 02:44:40 (98 seconds)


plot