HOME   LIST
‹–   –›

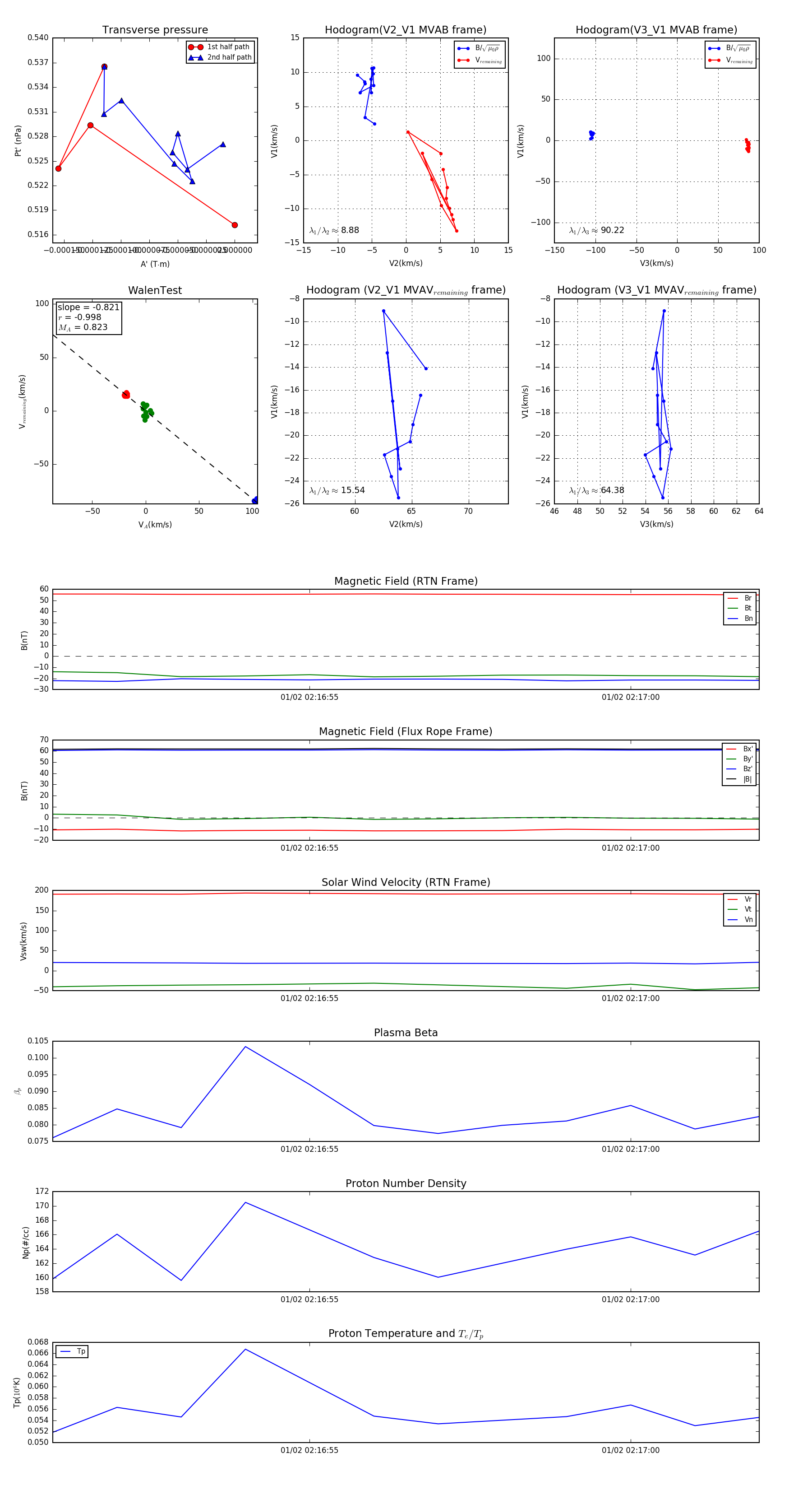
Flux Rope in 2024

Flux Rope Event 2024-01-02 02:16:51 ~ 2024-01-02 02:17:02 (12 seconds)


plot