HOME   LIST
‹–   –›

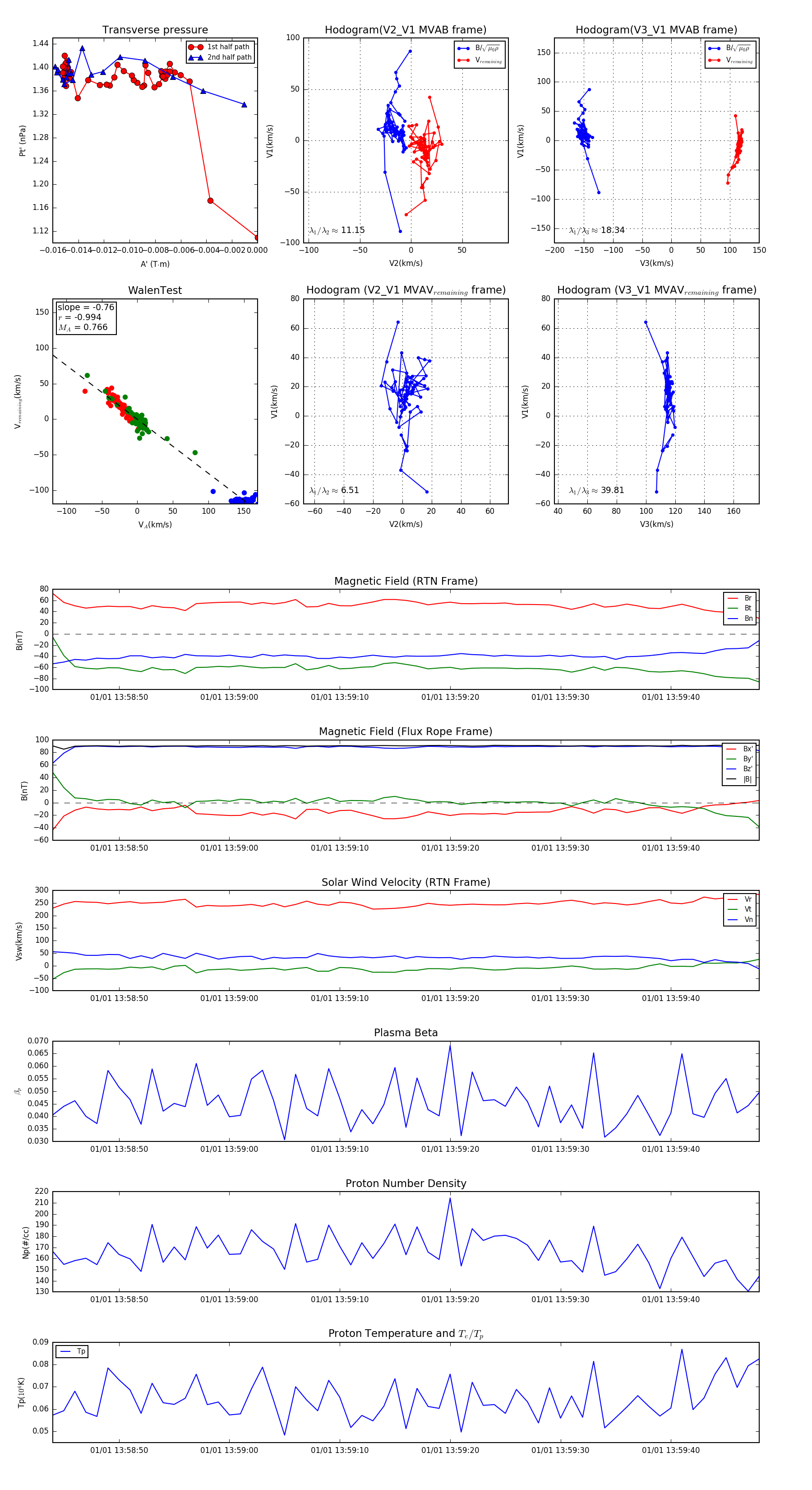
Flux Rope in 2024

Flux Rope Event 2024-01-01 13:58:44 ~ 2024-01-01 13:59:48 (65 seconds)


plot