HOME   LIST
‹–   –›

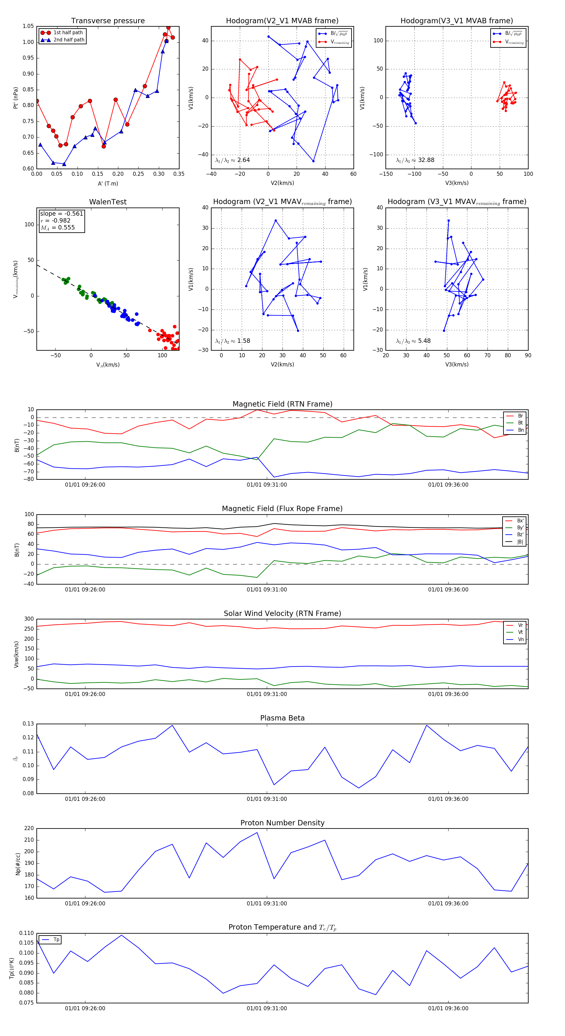
Flux Rope in 2024

Flux Rope Event 2024-01-01 09:24:40 ~ 2024-01-01 09:38:12 (813 seconds)


plot