HOME   LIST
‹–   –›

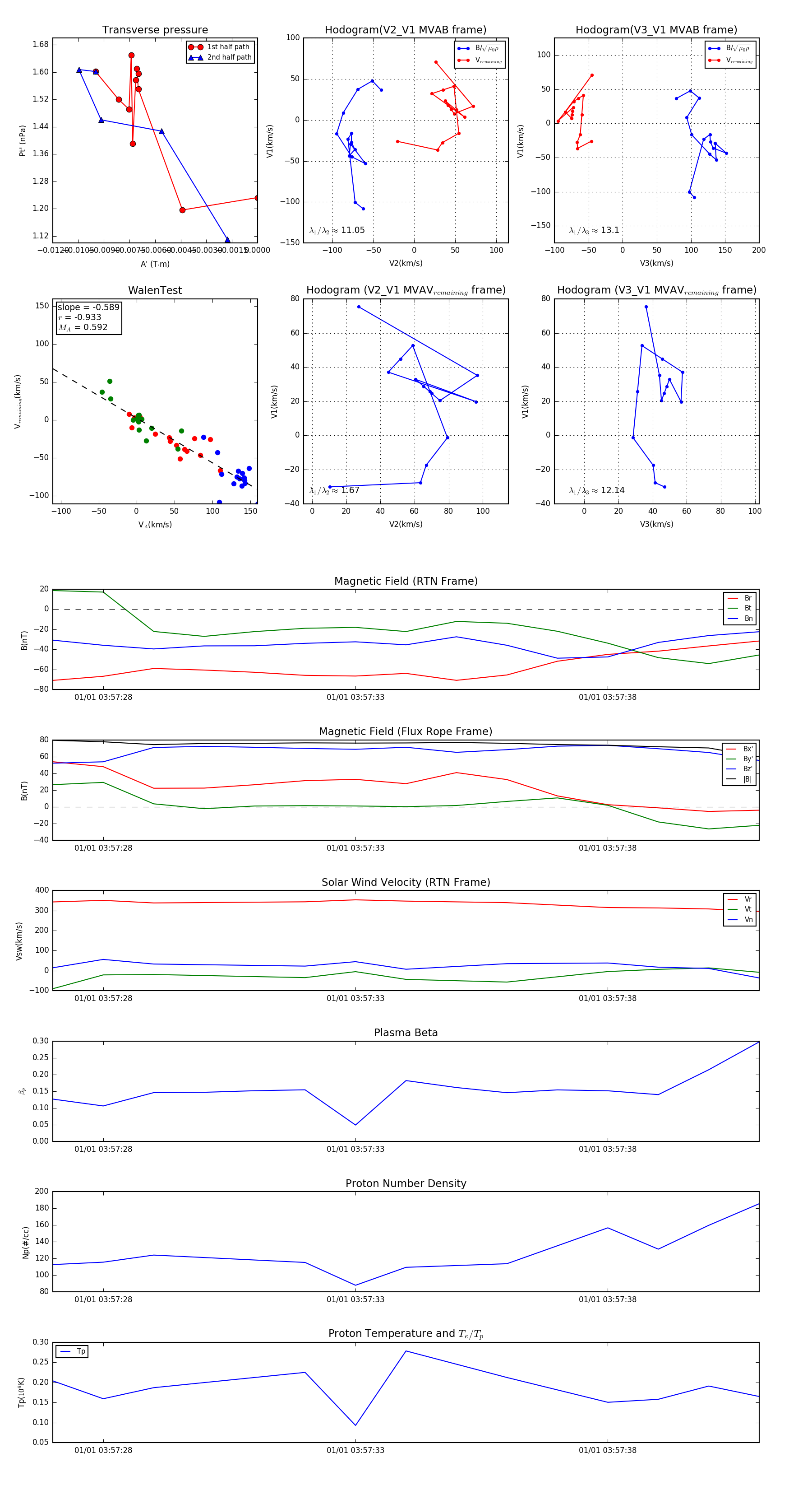
Flux Rope in 2024

Flux Rope Event 2024-01-01 03:57:27 ~ 2024-01-01 03:57:41 (15 seconds)


plot