HOME   LIST
‹–   –›

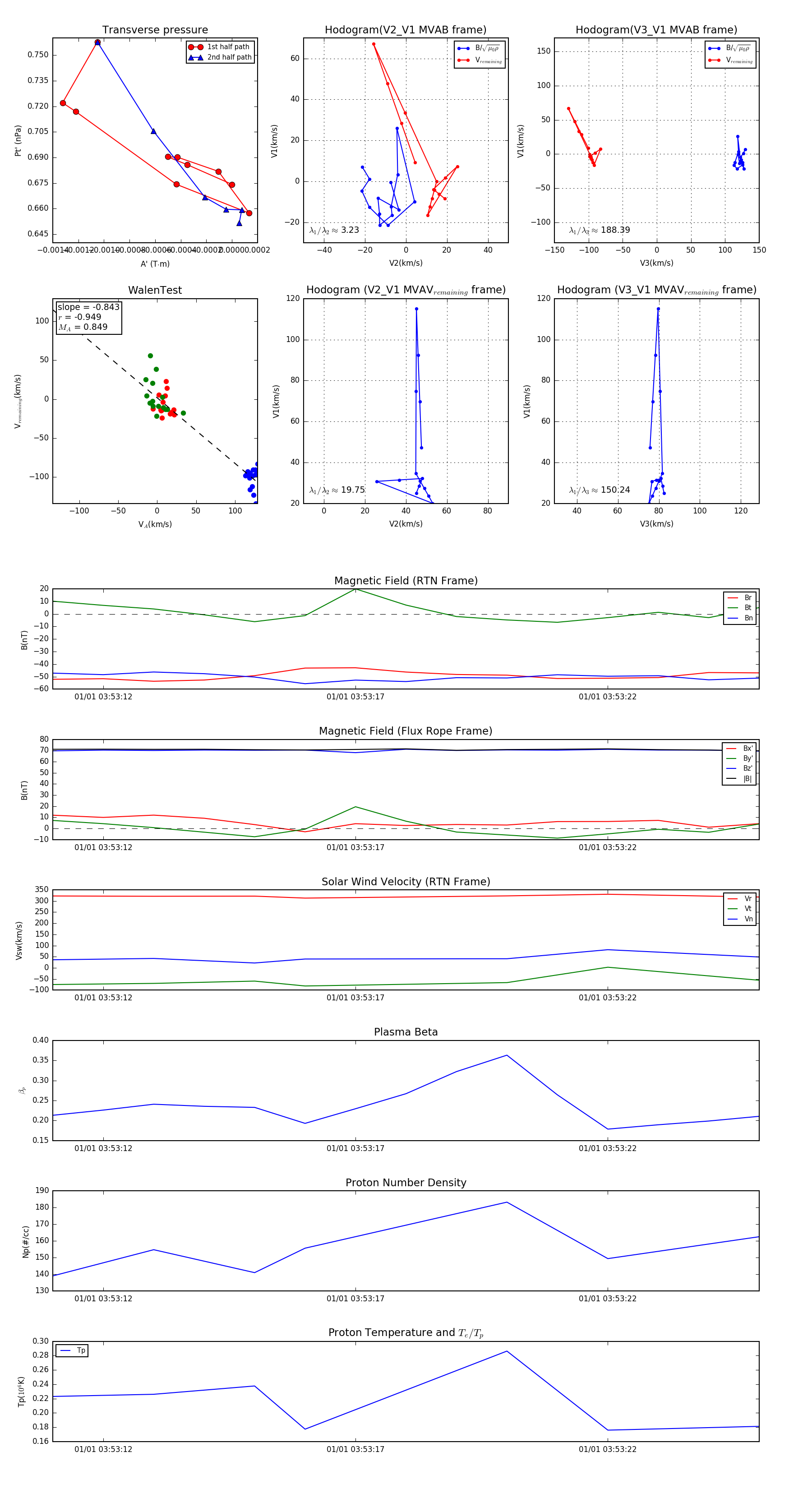
Flux Rope in 2024

Flux Rope Event 2024-01-01 03:53:11 ~ 2024-01-01 03:53:25 (15 seconds)


plot