HOME   LIST
‹–   –›

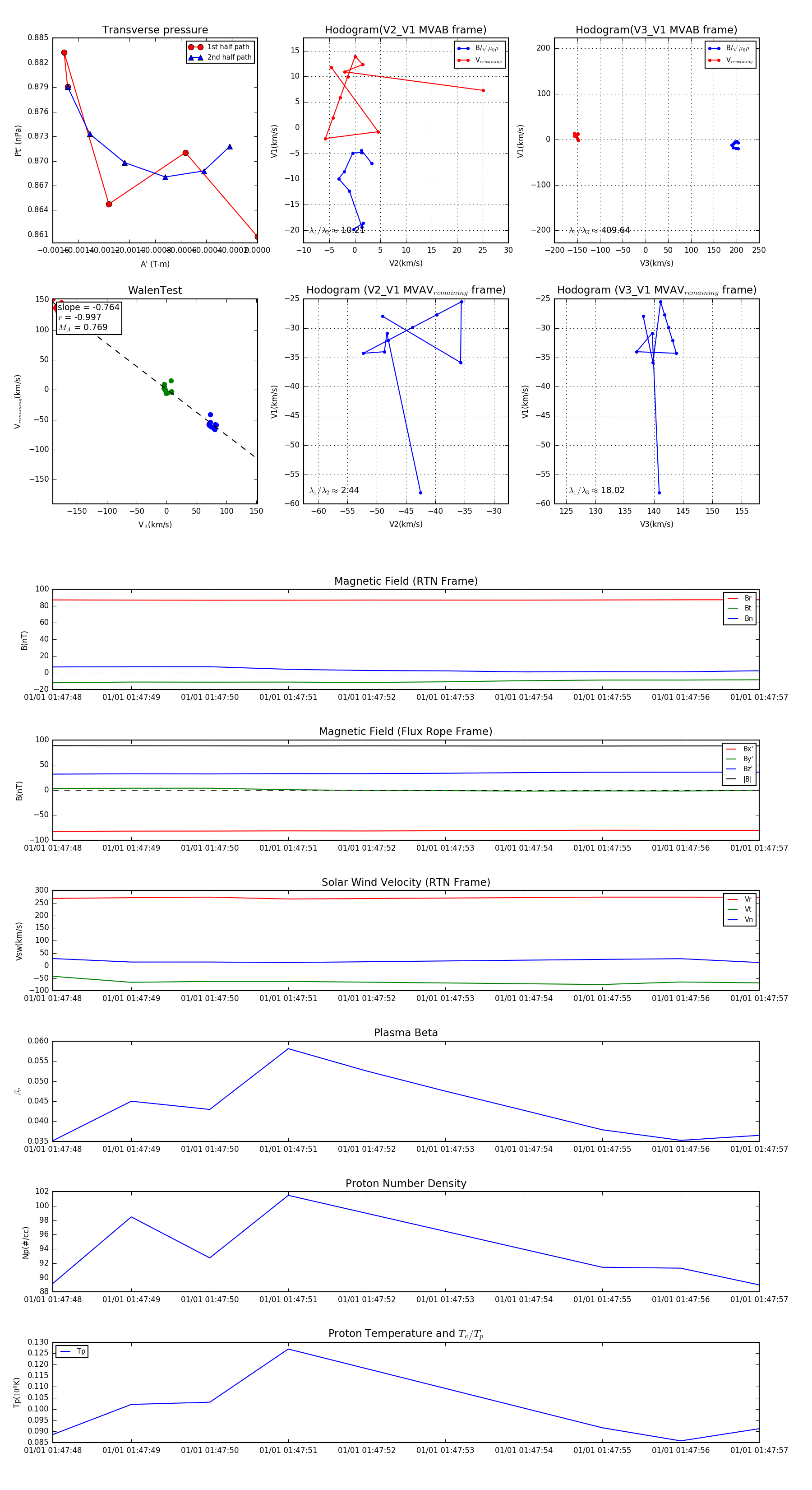
Flux Rope in 2024

Flux Rope Event 2024-01-01 01:47:48 ~ 2024-01-01 01:47:57 (10 seconds)


plot