HOME   LIST
‹–   –›

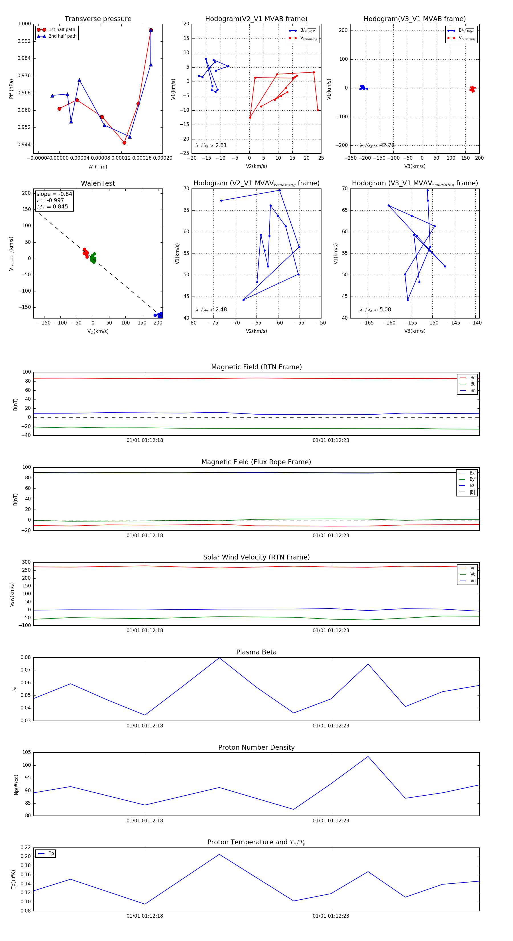
Flux Rope in 2024

Flux Rope Event 2024-01-01 01:12:15 ~ 2024-01-01 01:12:27 (13 seconds)


plot