HOME   LIST
‹–   –›

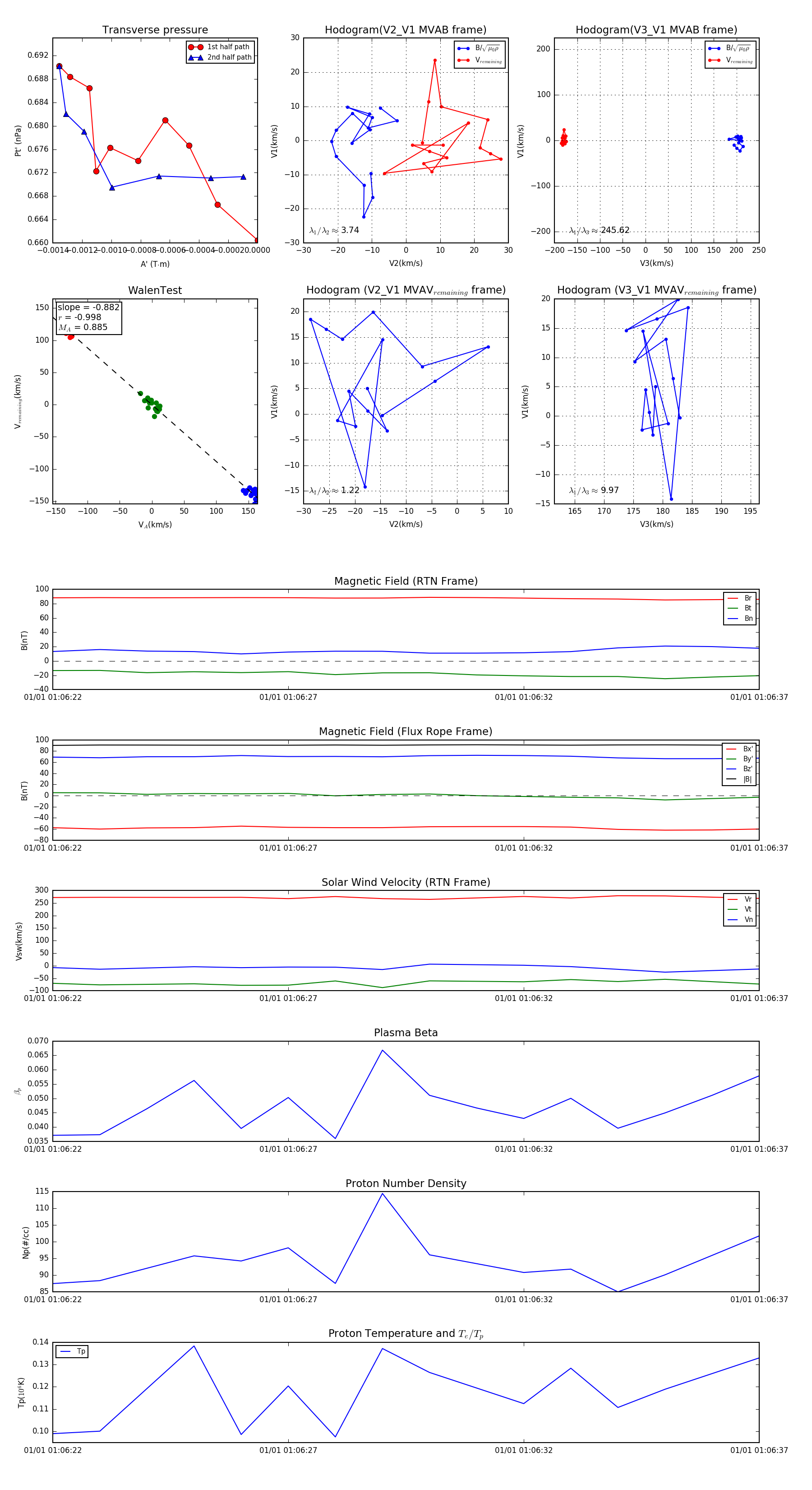
Flux Rope in 2024

Flux Rope Event 2024-01-01 01:06:22 ~ 2024-01-01 01:06:37 (16 seconds)


plot