HOME   LIST
‹–   –›  

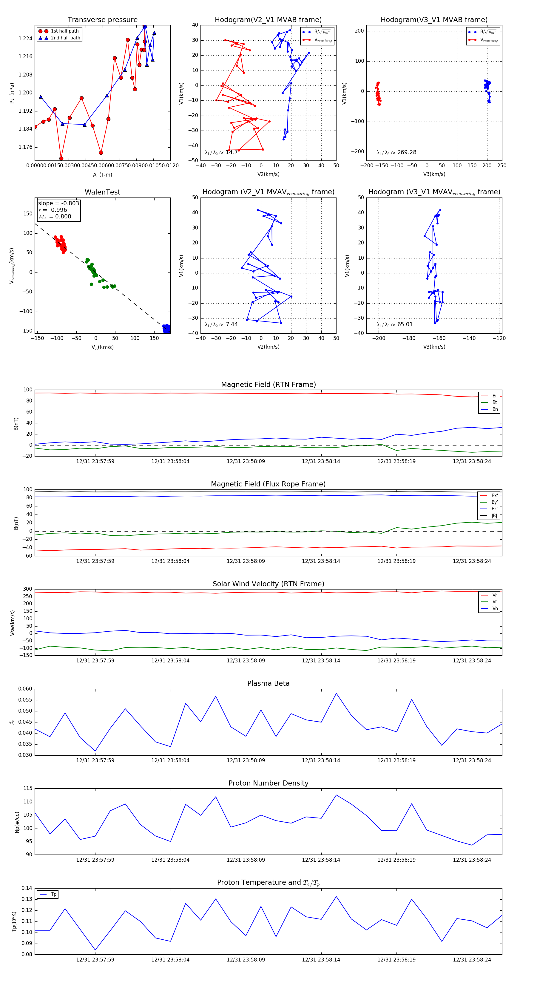
Flux Rope in 2023

Flux Rope Event 2023-12-31 23:57:55 ~ 2023-12-31 23:58:26 (32 seconds)


plot