HOME   LIST
‹–   –›

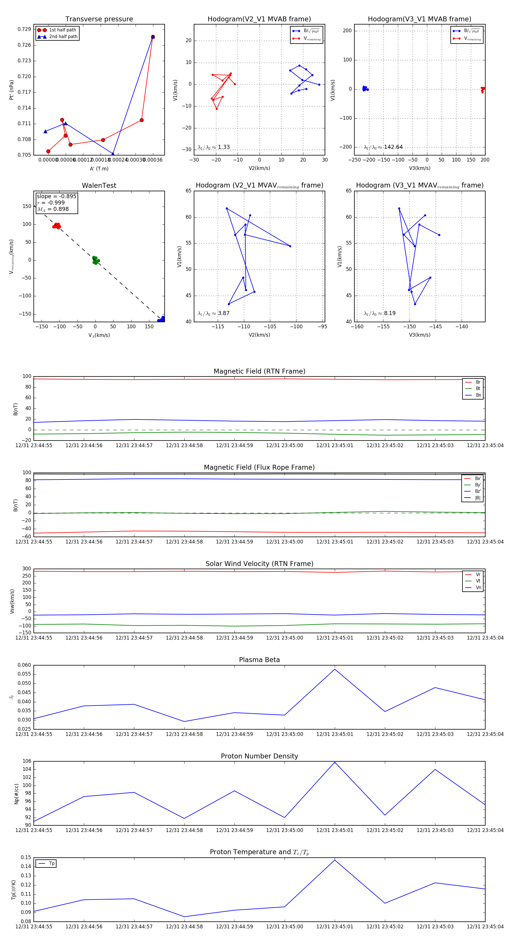
Flux Rope in 2023

Flux Rope Event 2023-12-31 23:44:55 ~ 2023-12-31 23:45:04 (10 seconds)


plot