HOME   LIST
‹–   –›

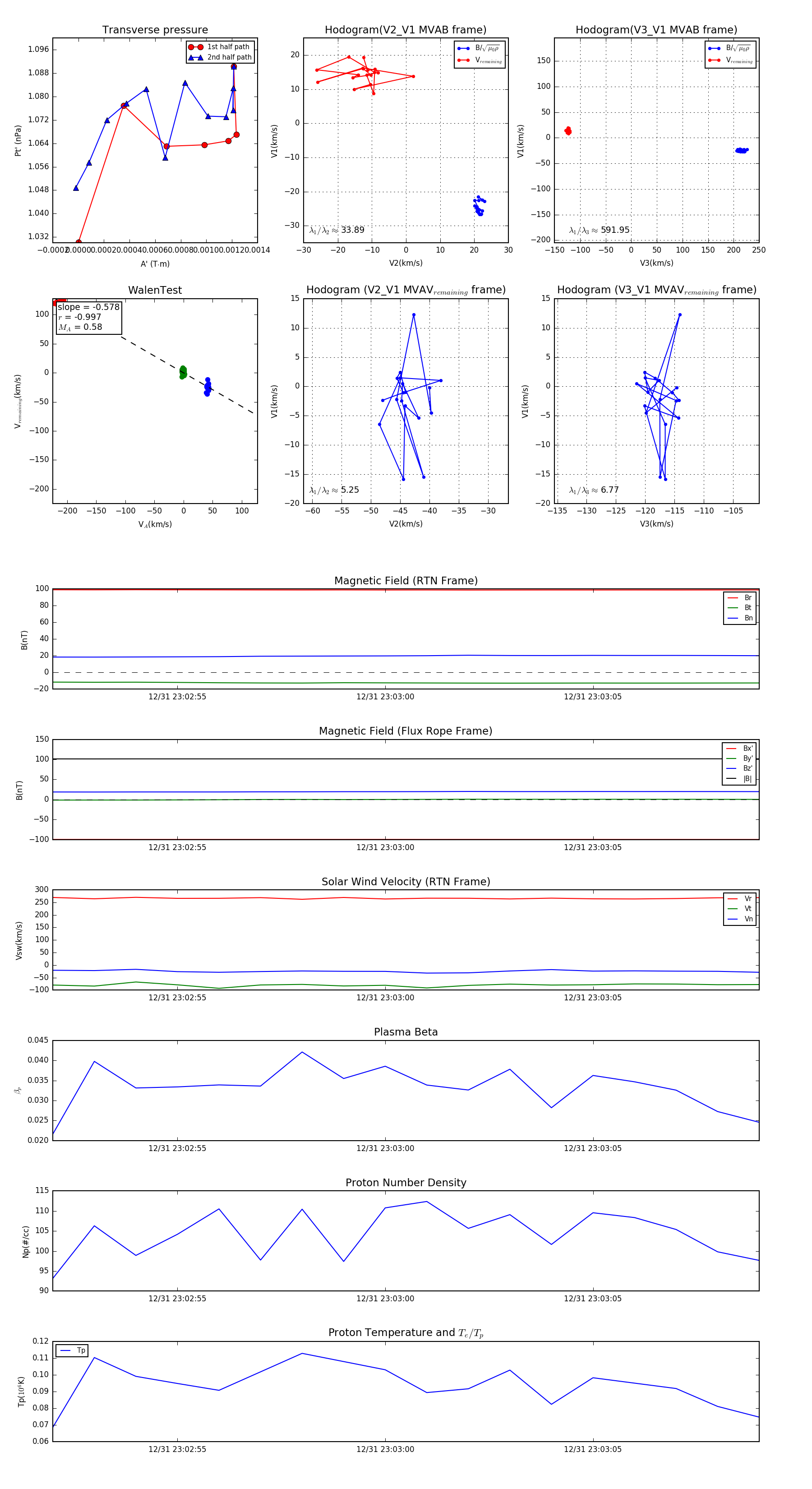
Flux Rope in 2023

Flux Rope Event 2023-12-31 23:02:52 ~ 2023-12-31 23:03:09 (18 seconds)


plot