HOME   LIST
‹–   –›

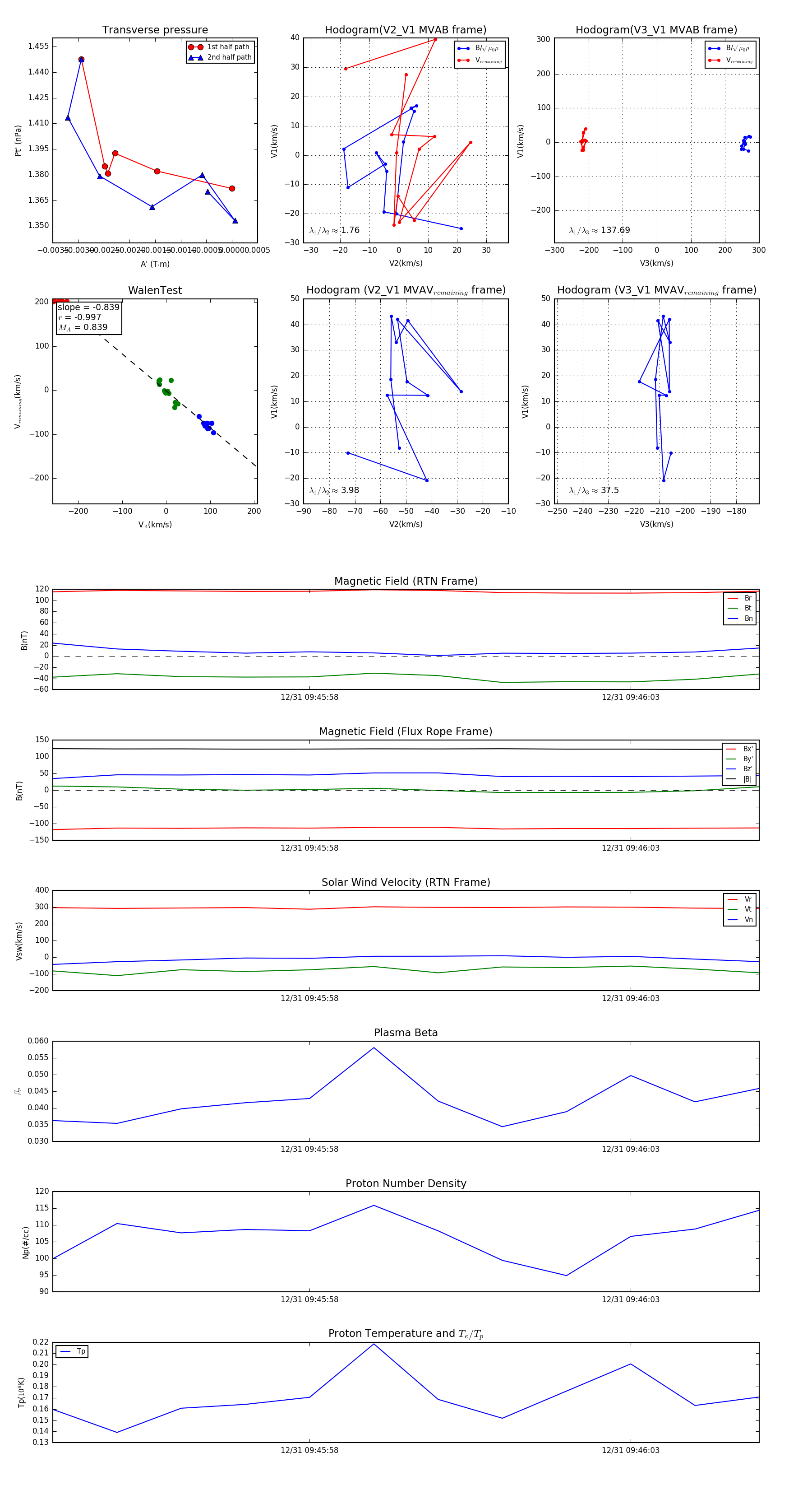
Flux Rope in 2023

Flux Rope Event 2023-12-31 09:45:54 ~ 2023-12-31 09:46:05 (12 seconds)


plot