HOME   LIST
‹–   –›

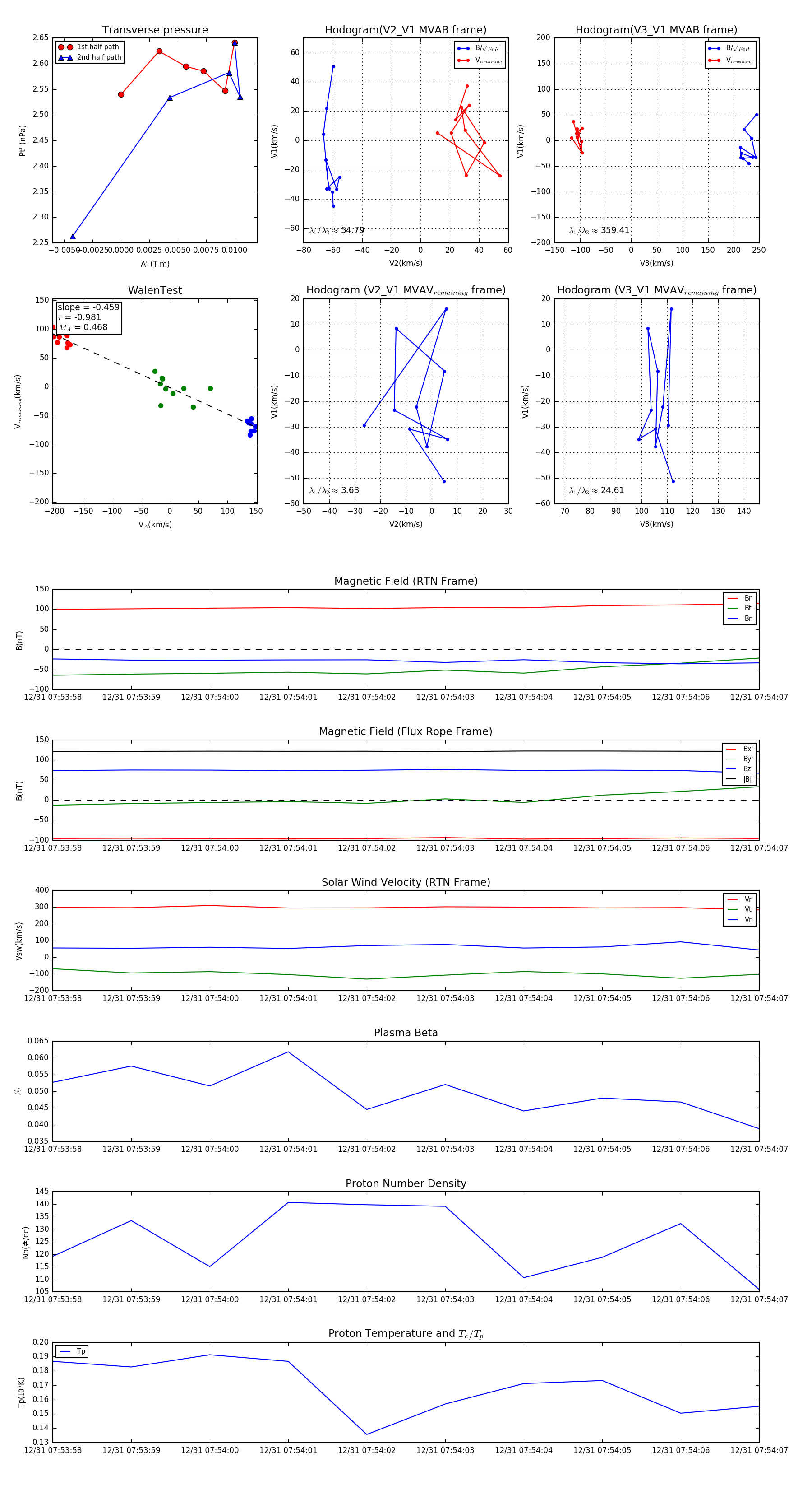
Flux Rope in 2023

Flux Rope Event 2023-12-31 07:53:58 ~ 2023-12-31 07:54:07 (10 seconds)


plot