HOME   LIST
‹–   –›

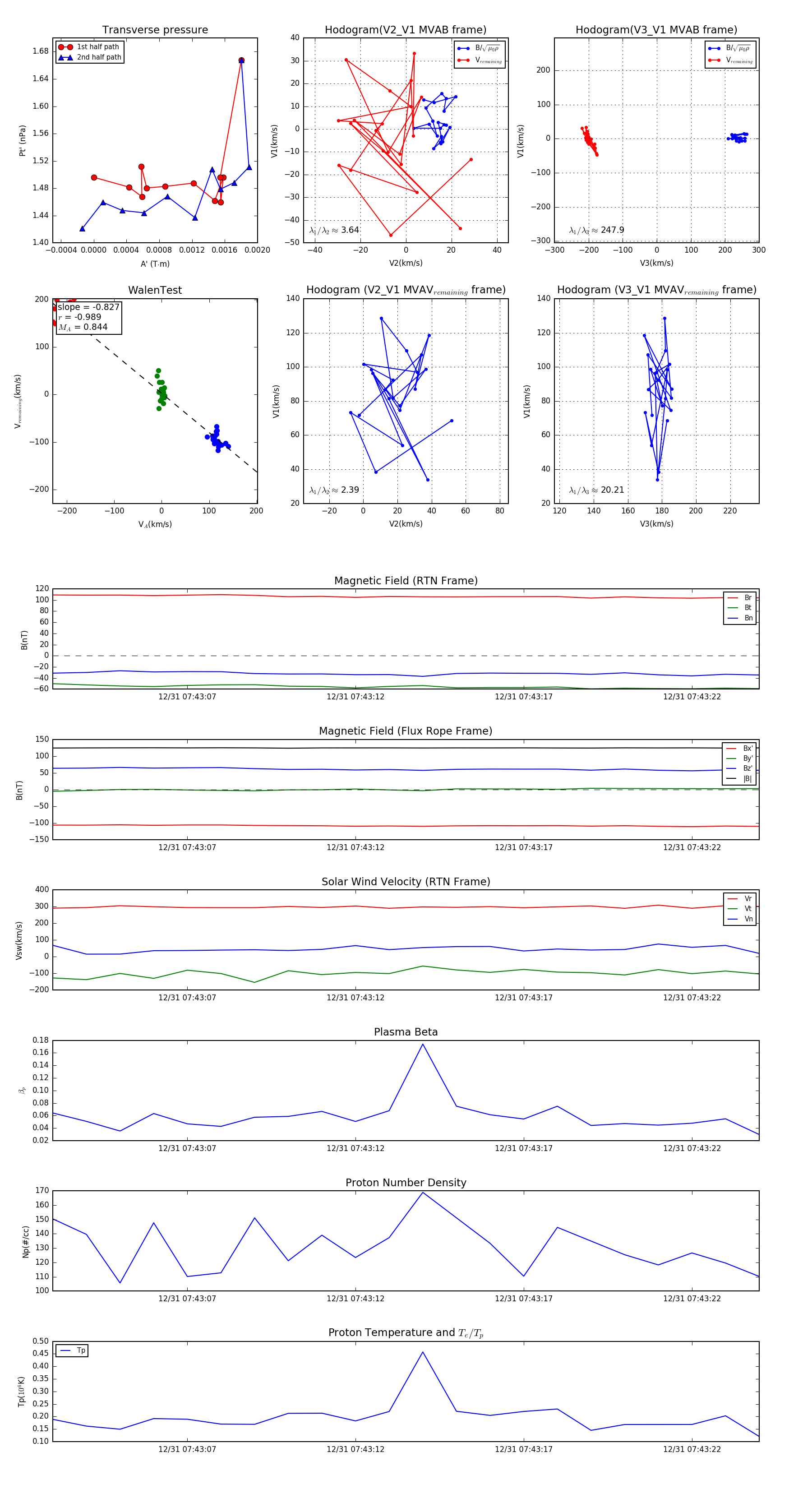
Flux Rope in 2023

Flux Rope Event 2023-12-31 07:43:03 ~ 2023-12-31 07:43:24 (22 seconds)


plot