HOME   LIST
‹–   –›

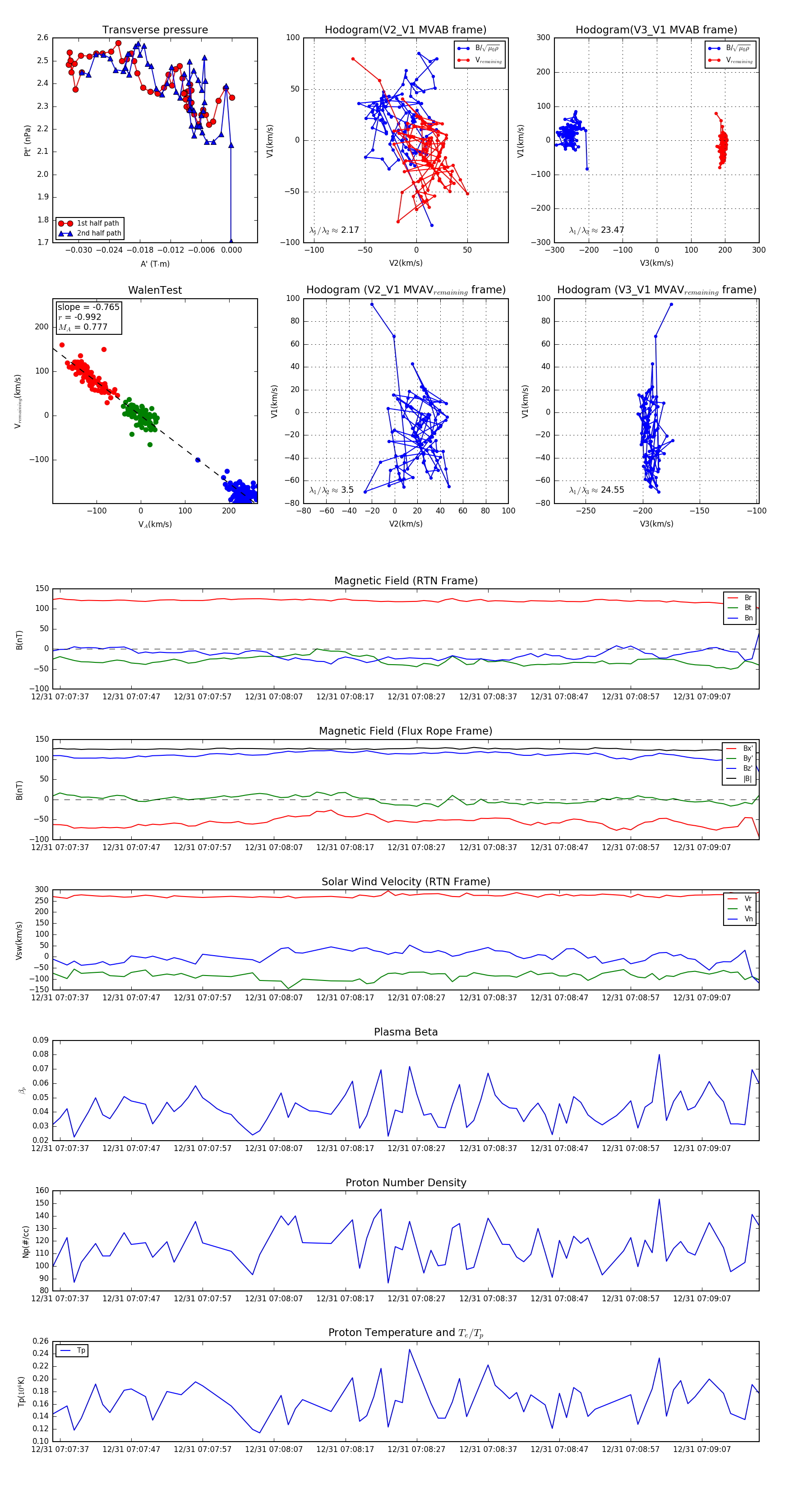
Flux Rope in 2023

Flux Rope Event 2023-12-31 07:07:36 ~ 2023-12-31 07:09:15 (100 seconds)


plot