HOME   LIST
‹–   –›

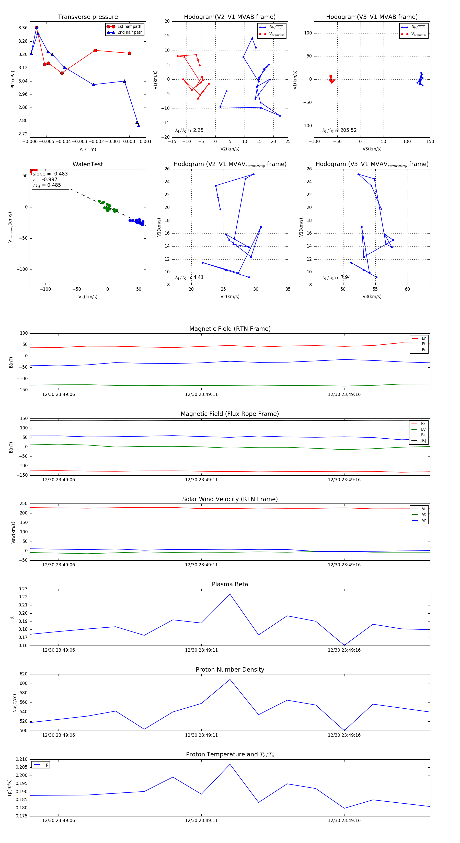
Flux Rope in 2023

Flux Rope Event 2023-12-30 23:49:05 ~ 2023-12-30 23:49:19 (15 seconds)


plot