HOME   LIST
‹–   –›

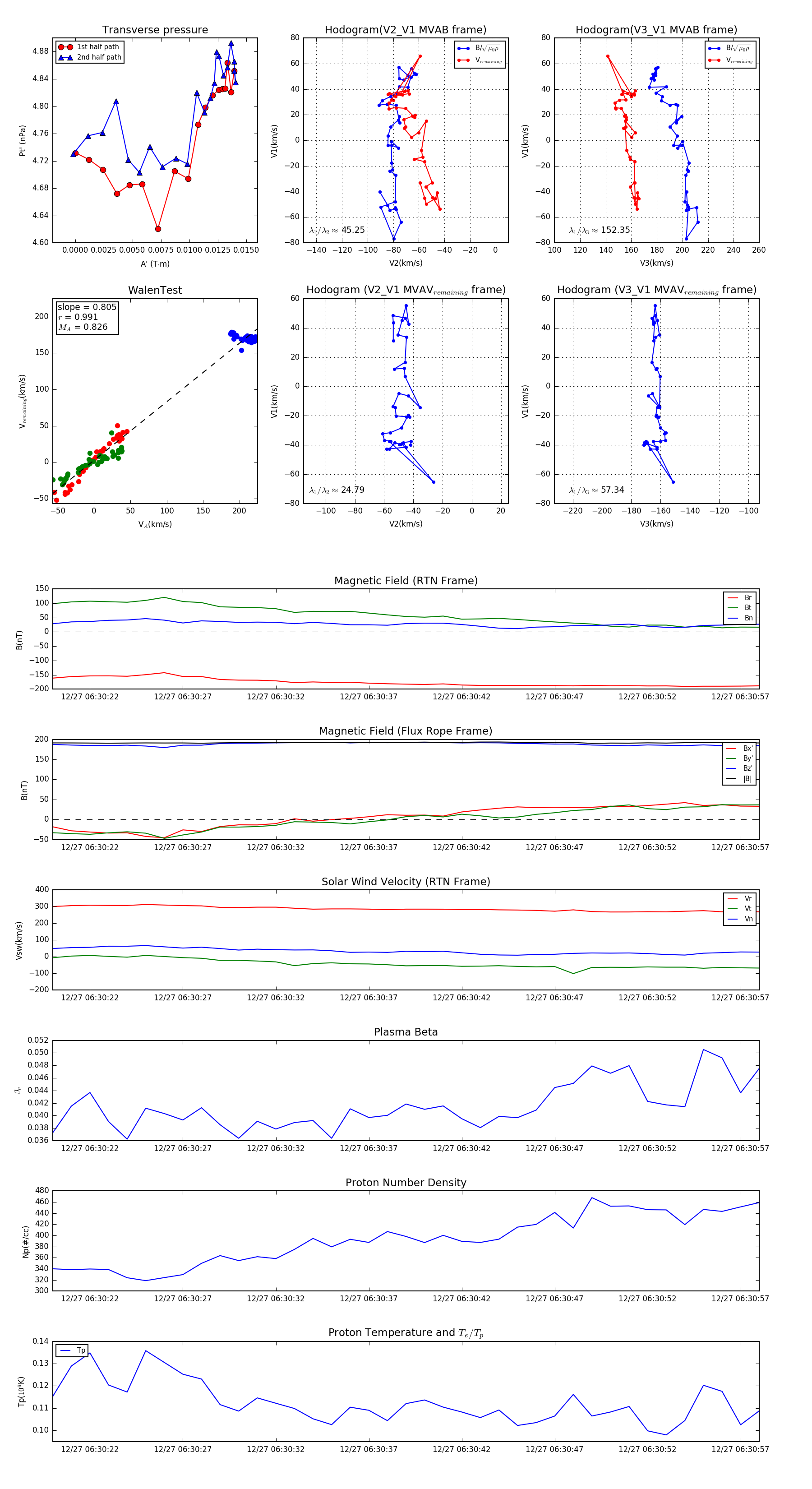
Flux Rope in 2023

Flux Rope Event 2023-12-27 06:30:20 ~ 2023-12-27 06:30:58 (39 seconds)


plot