HOME   LIST
‹–   –›

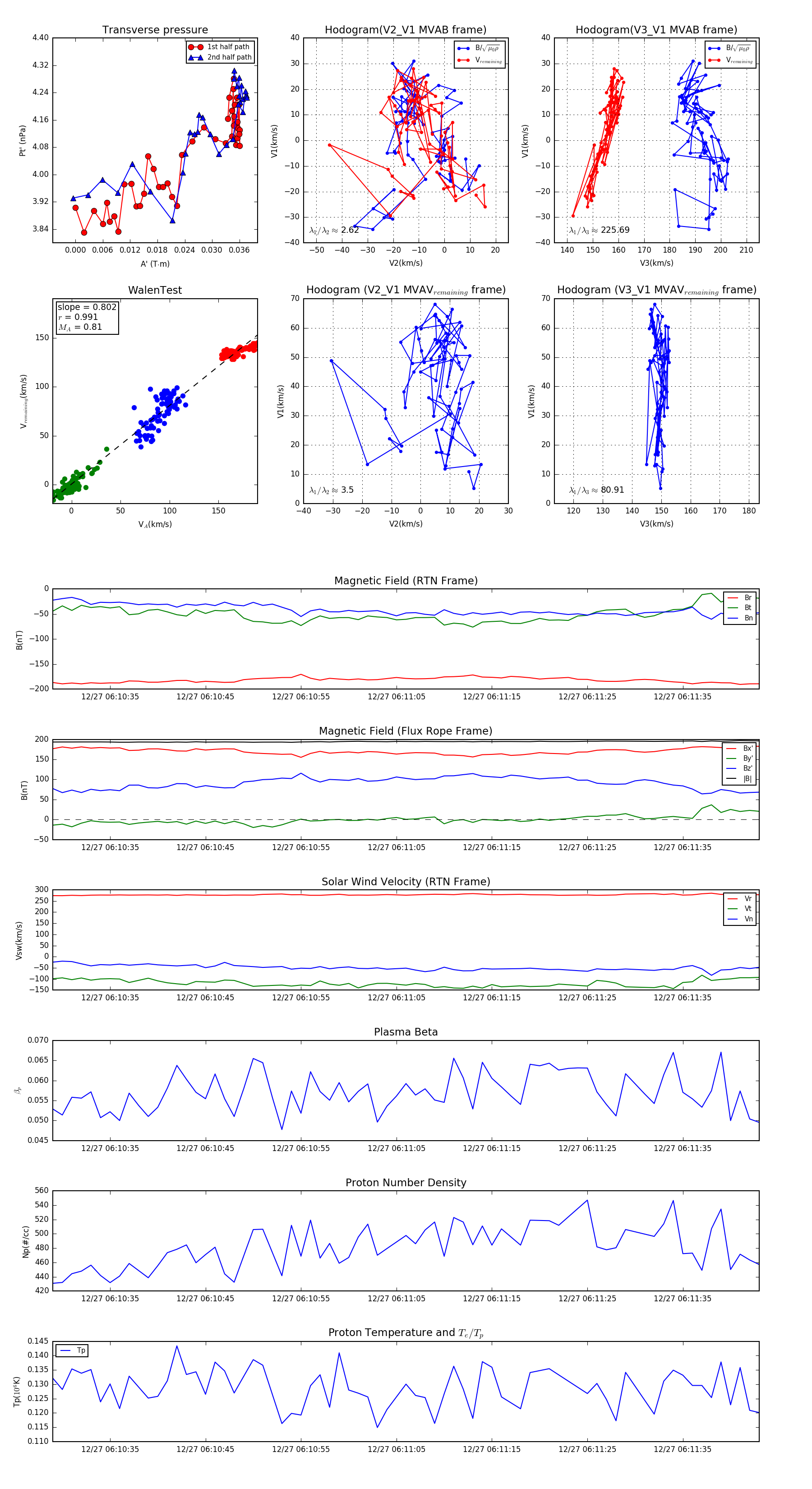
Flux Rope in 2023

Flux Rope Event 2023-12-27 06:10:29 ~ 2023-12-27 06:11:43 (75 seconds)


plot