HOME   LIST
‹–   –›

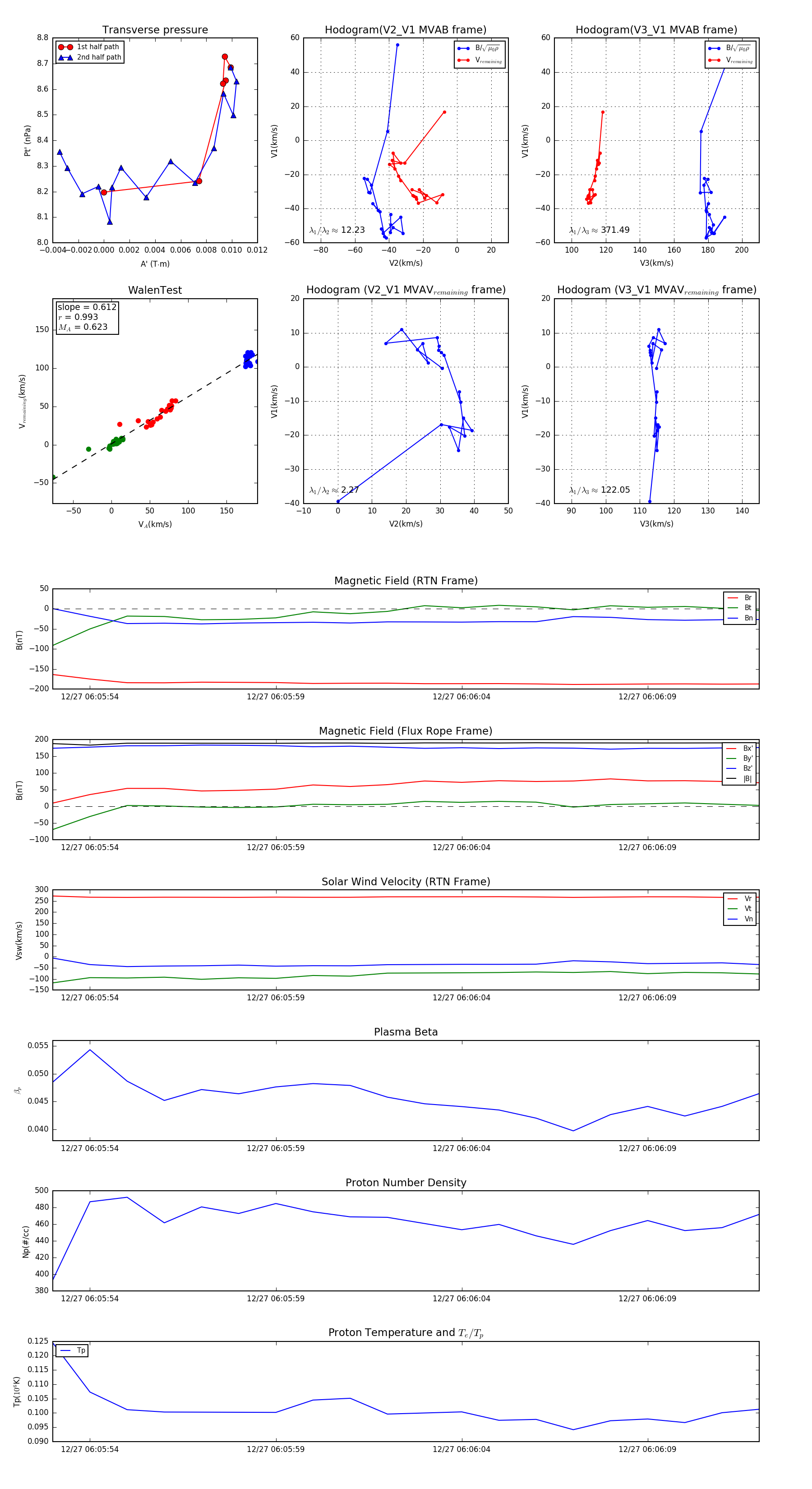
Flux Rope in 2023

Flux Rope Event 2023-12-27 06:05:53 ~ 2023-12-27 06:06:12 (20 seconds)


plot