HOME   LIST
‹–   –›

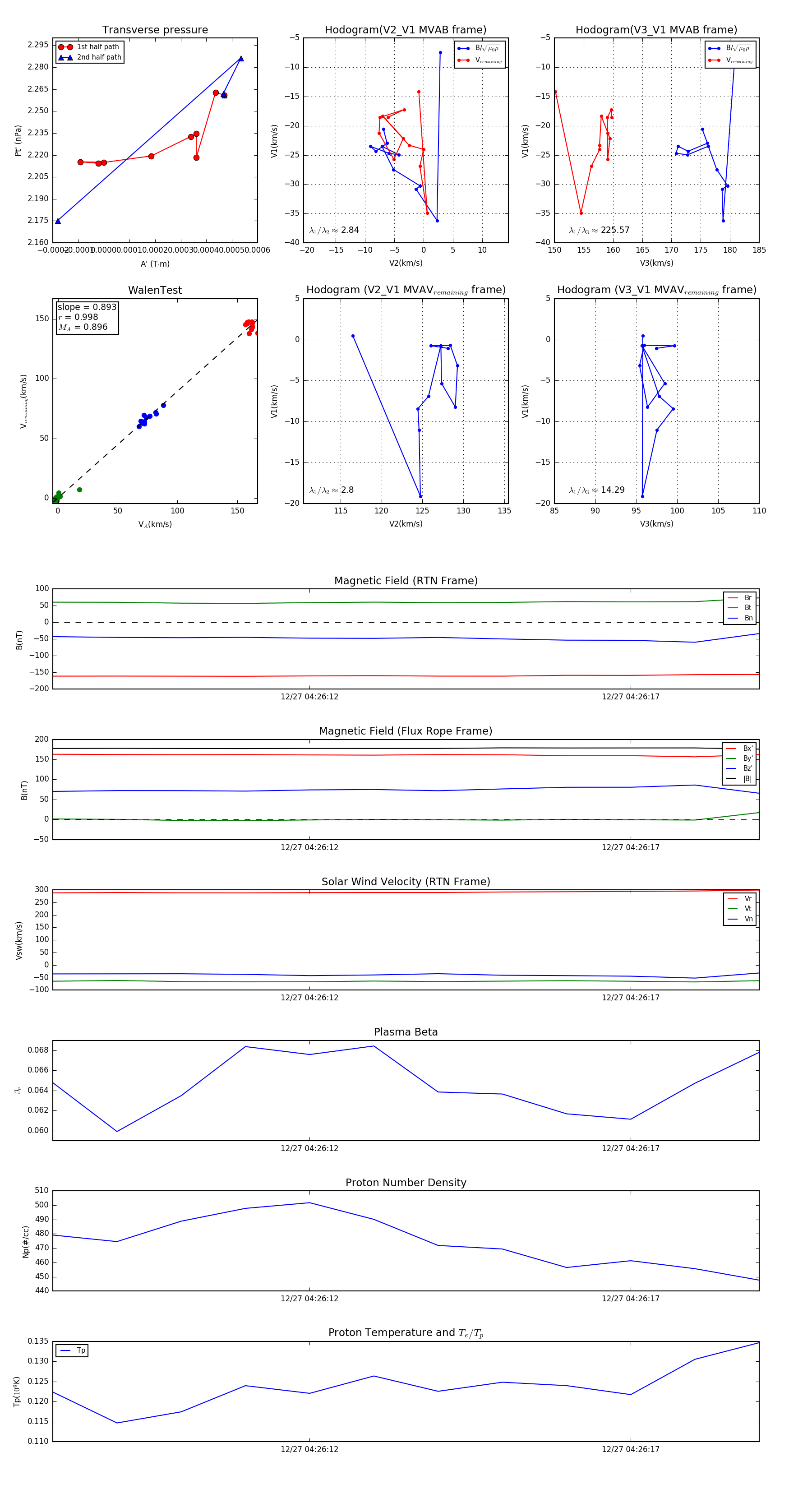
Flux Rope in 2023

Flux Rope Event 2023-12-27 04:26:08 ~ 2023-12-27 04:26:19 (12 seconds)


plot