HOME   LIST
‹–   –›

Flux Rope in 2023

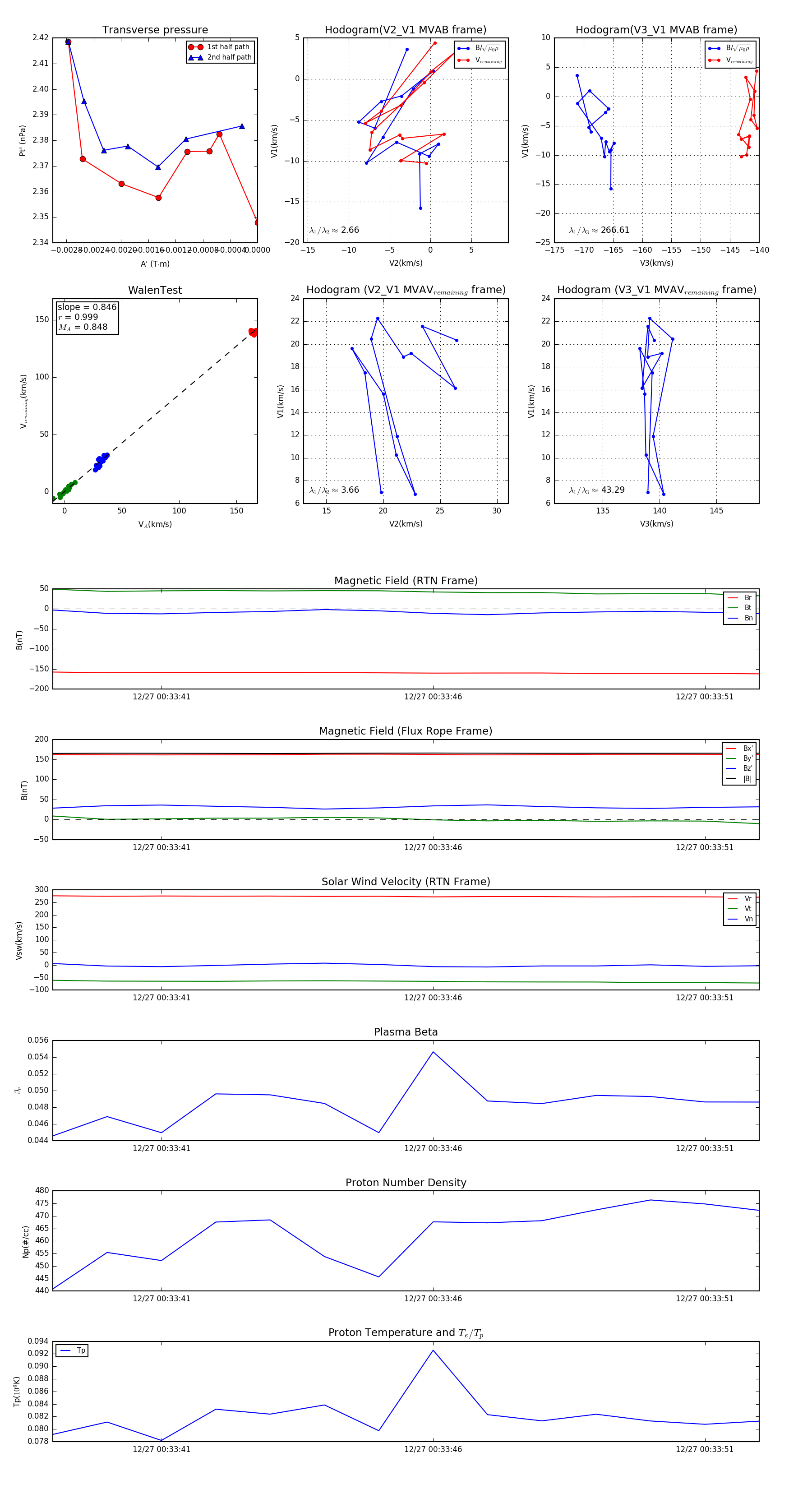
Flux Rope Event 2023-12-27 00:33:39 ~ 2023-12-27 00:33:52 (14 seconds)


plot