HOME   LIST
‹–   –›

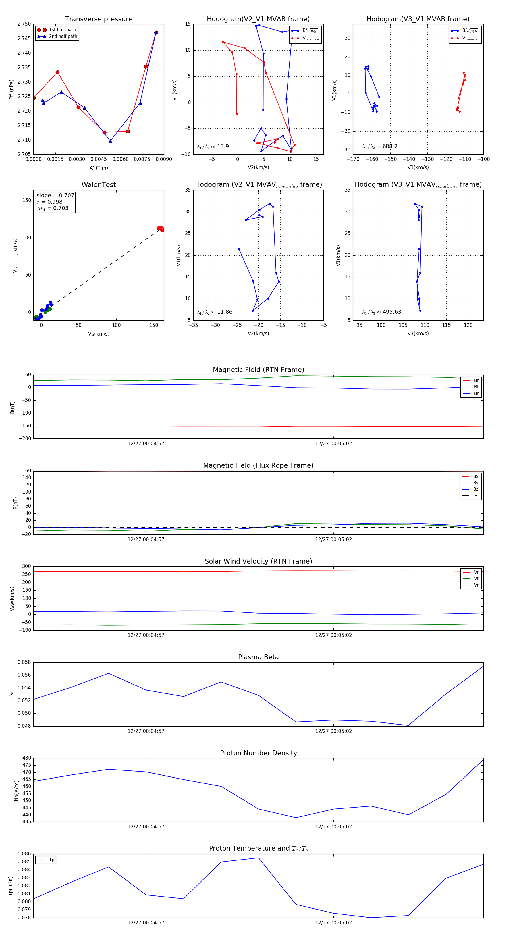
Flux Rope in 2023

Flux Rope Event 2023-12-27 00:04:54 ~ 2023-12-27 00:05:06 (13 seconds)


plot