HOME   LIST
‹–   –›

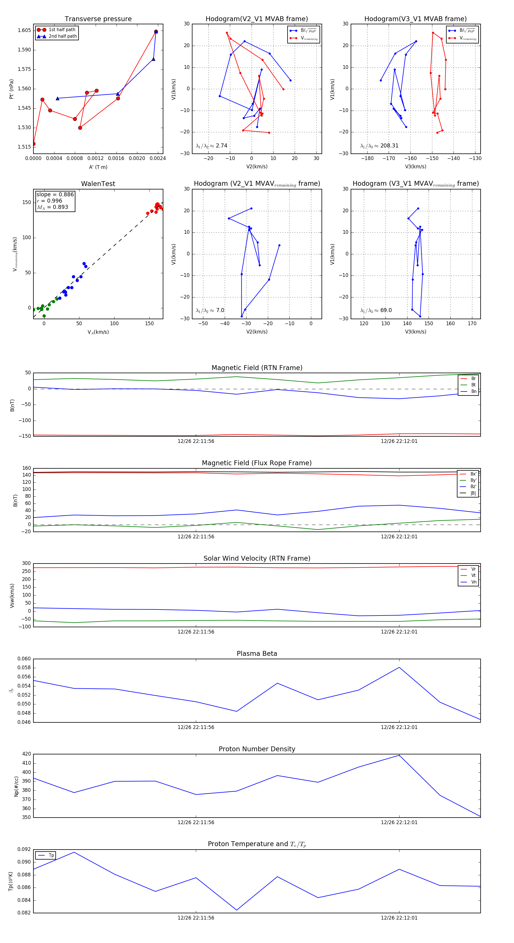
Flux Rope in 2023

Flux Rope Event 2023-12-26 22:11:52 ~ 2023-12-26 22:12:03 (12 seconds)


plot