HOME   LIST
‹–   –›

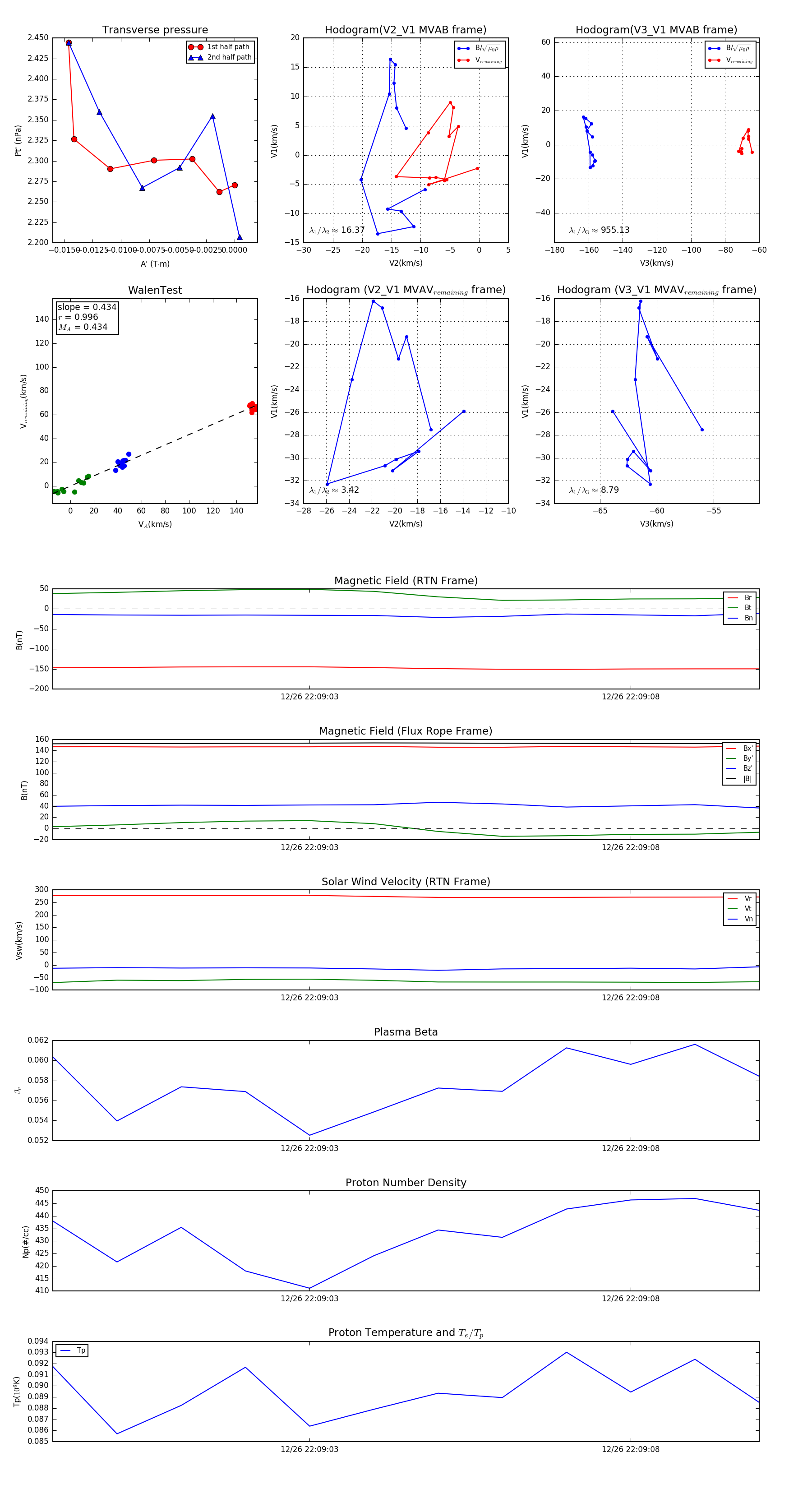
Flux Rope in 2023

Flux Rope Event 2023-12-26 22:08:59 ~ 2023-12-26 22:09:10 (12 seconds)


plot