HOME   LIST
‹–   –›

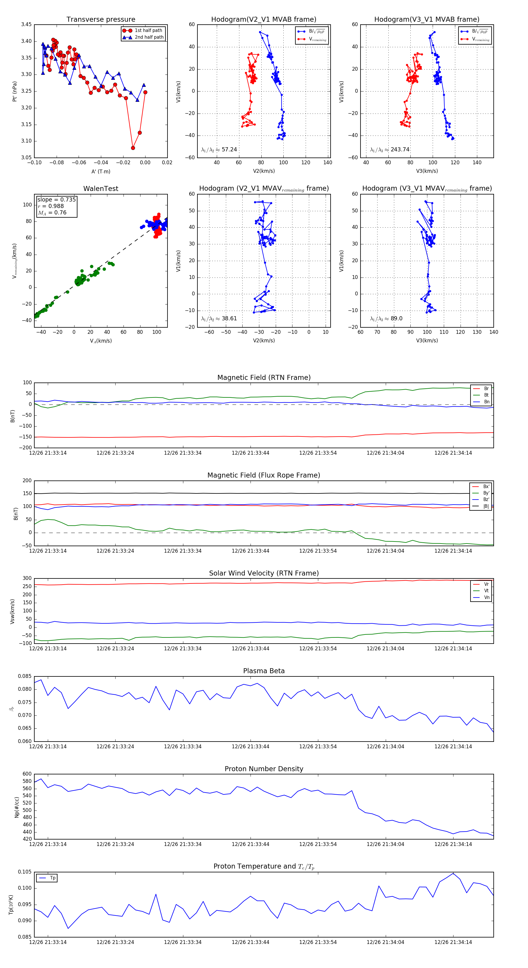
Flux Rope in 2023

Flux Rope Event 2023-12-26 21:33:12 ~ 2023-12-26 21:34:20 (69 seconds)


plot