HOME   LIST
‹–   –›

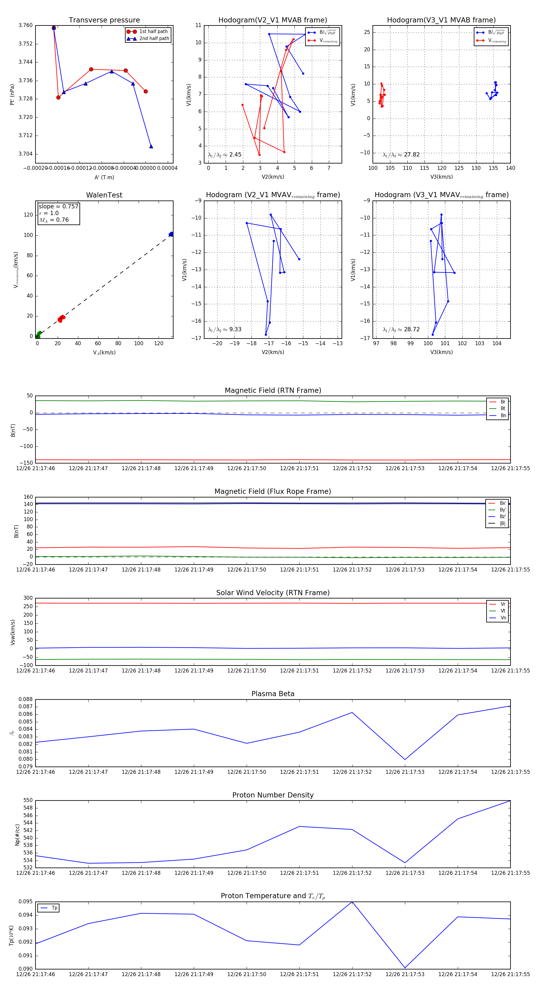
Flux Rope in 2023

Flux Rope Event 2023-12-26 21:17:46 ~ 2023-12-26 21:17:55 (10 seconds)


plot