HOME   LIST
‹–   –›

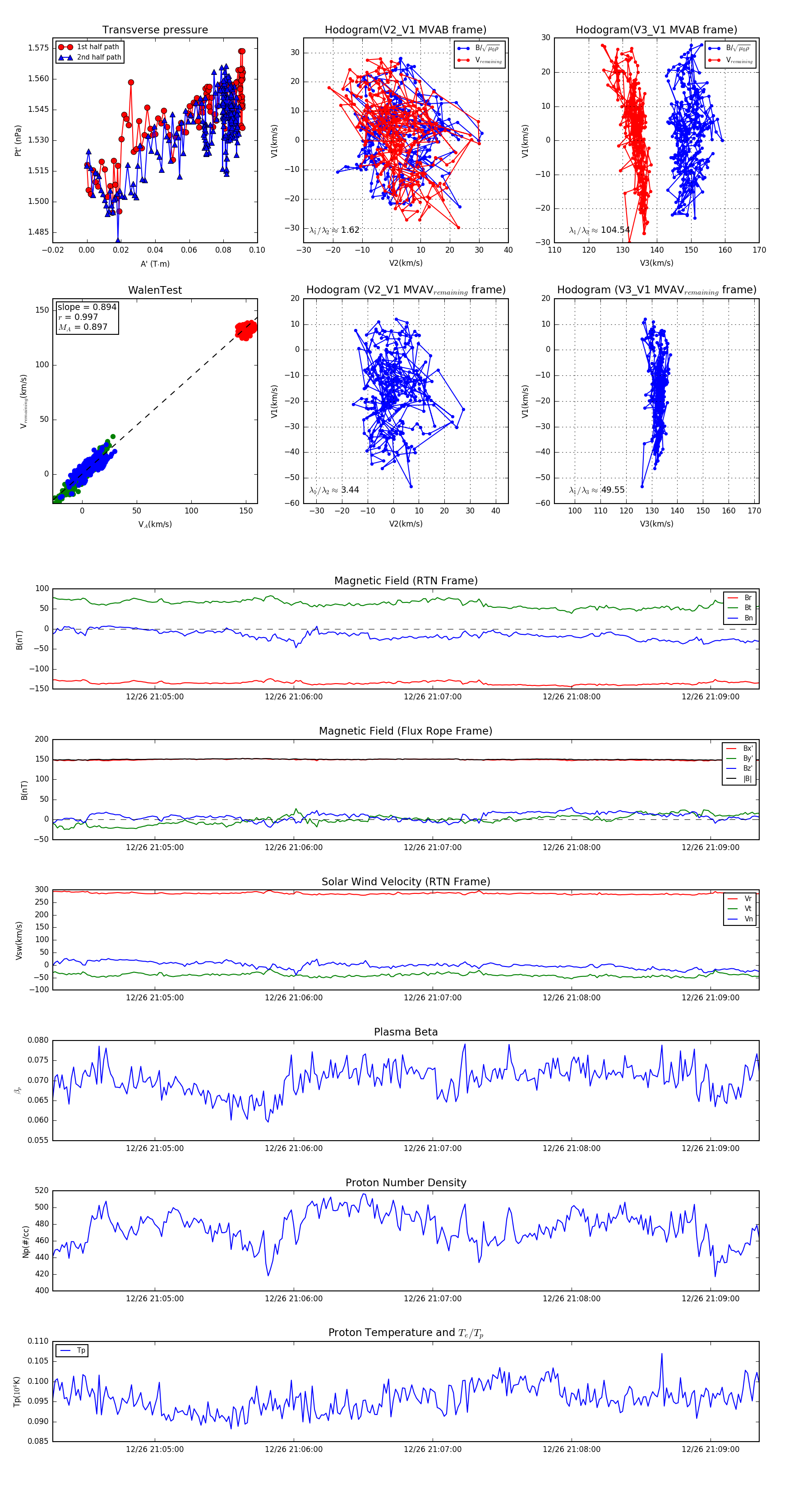
Flux Rope in 2023

Flux Rope Event 2023-12-26 21:04:16 ~ 2023-12-26 21:09:21 (306 seconds)


plot