HOME   LIST
‹–   –›

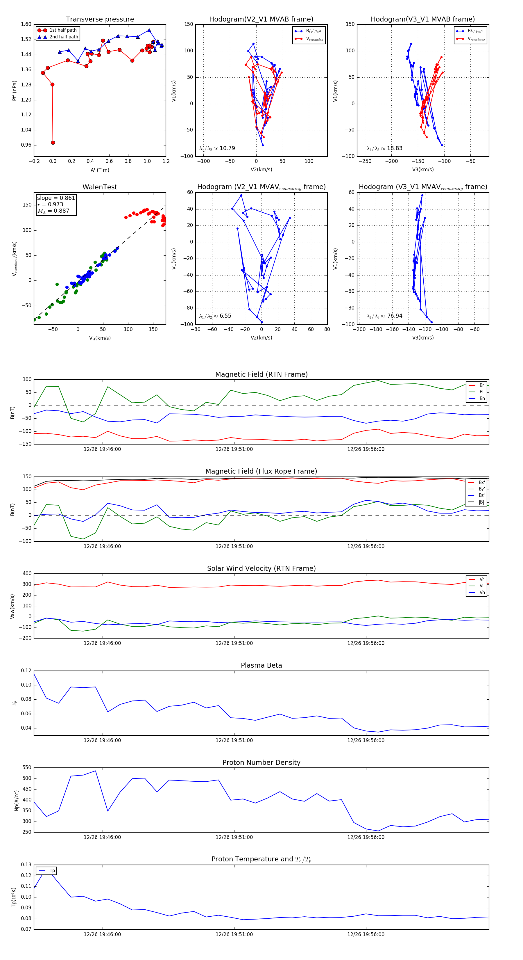
Flux Rope in 2023

Flux Rope Event 2023-12-26 19:43:24 ~ 2023-12-26 20:00:40 (1037 seconds)


plot