HOME   LIST
‹–   –›

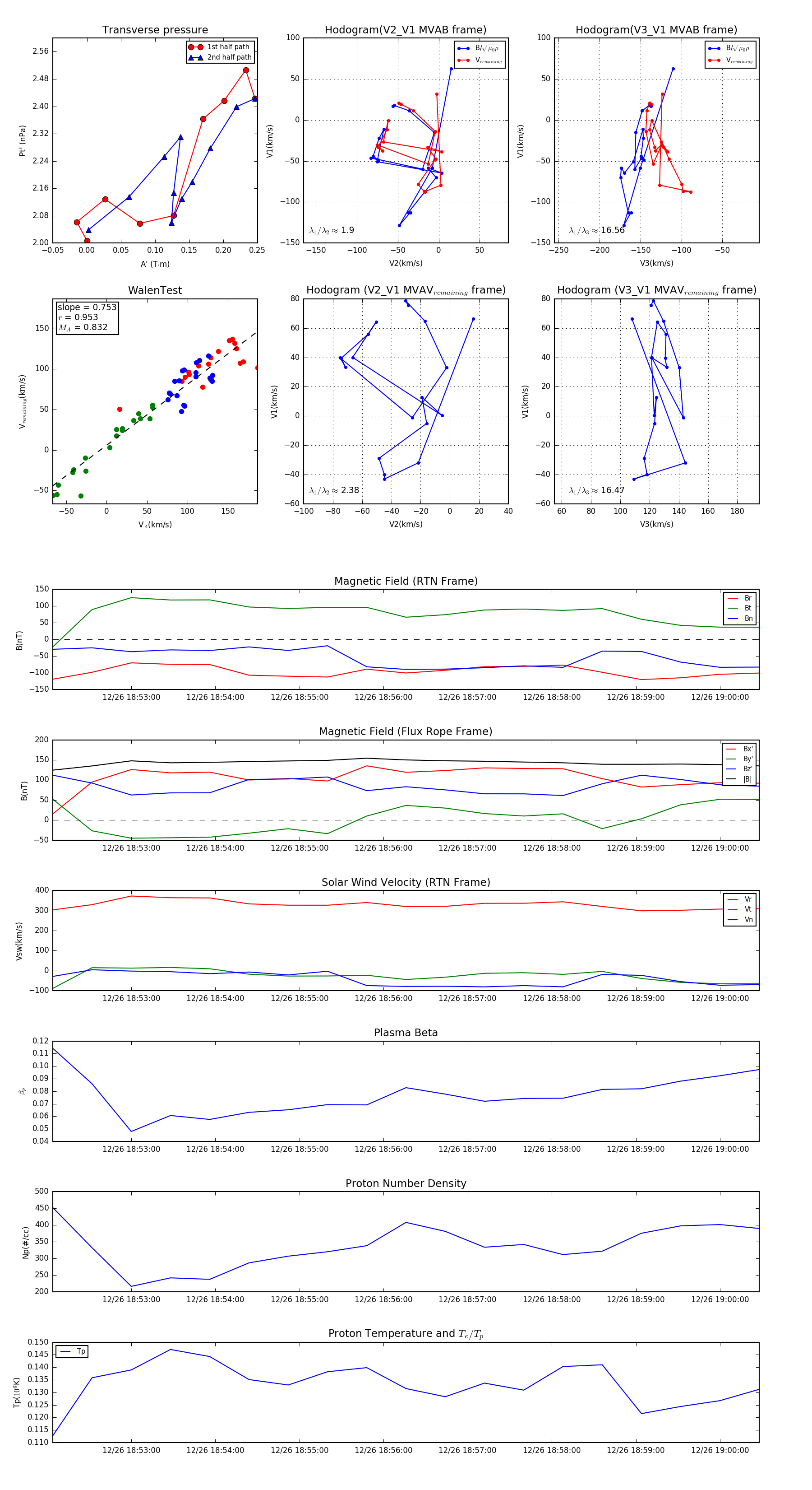
Flux Rope in 2023

Flux Rope Event 2023-12-26 18:52:04 ~ 2023-12-26 19:00:28 (505 seconds)


plot