HOME   LIST
‹–   –›

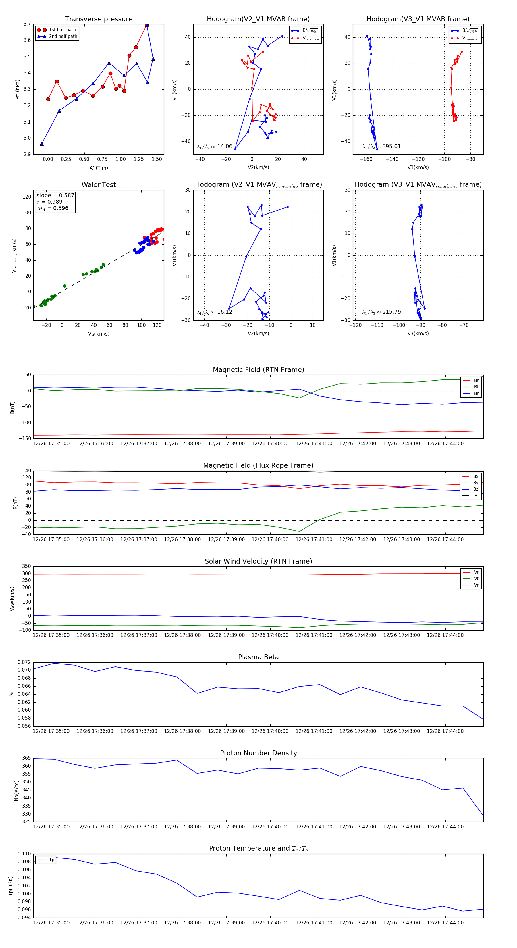
Flux Rope in 2023

Flux Rope Event 2023-12-26 17:34:36 ~ 2023-12-26 17:44:52 (617 seconds)


plot