HOME   LIST
‹–   –›

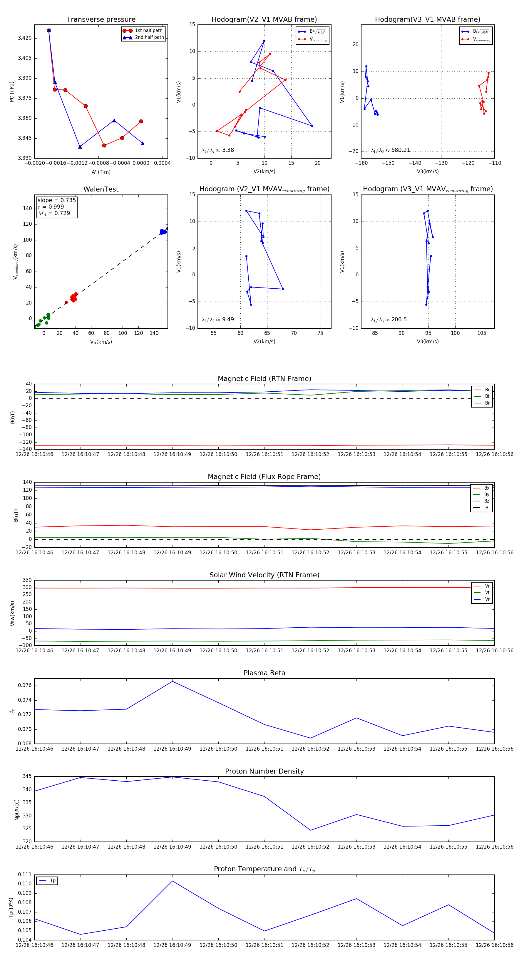
Flux Rope in 2023

Flux Rope Event 2023-12-26 16:10:46 ~ 2023-12-26 16:10:56 (11 seconds)


plot