HOME   LIST
‹–   –›

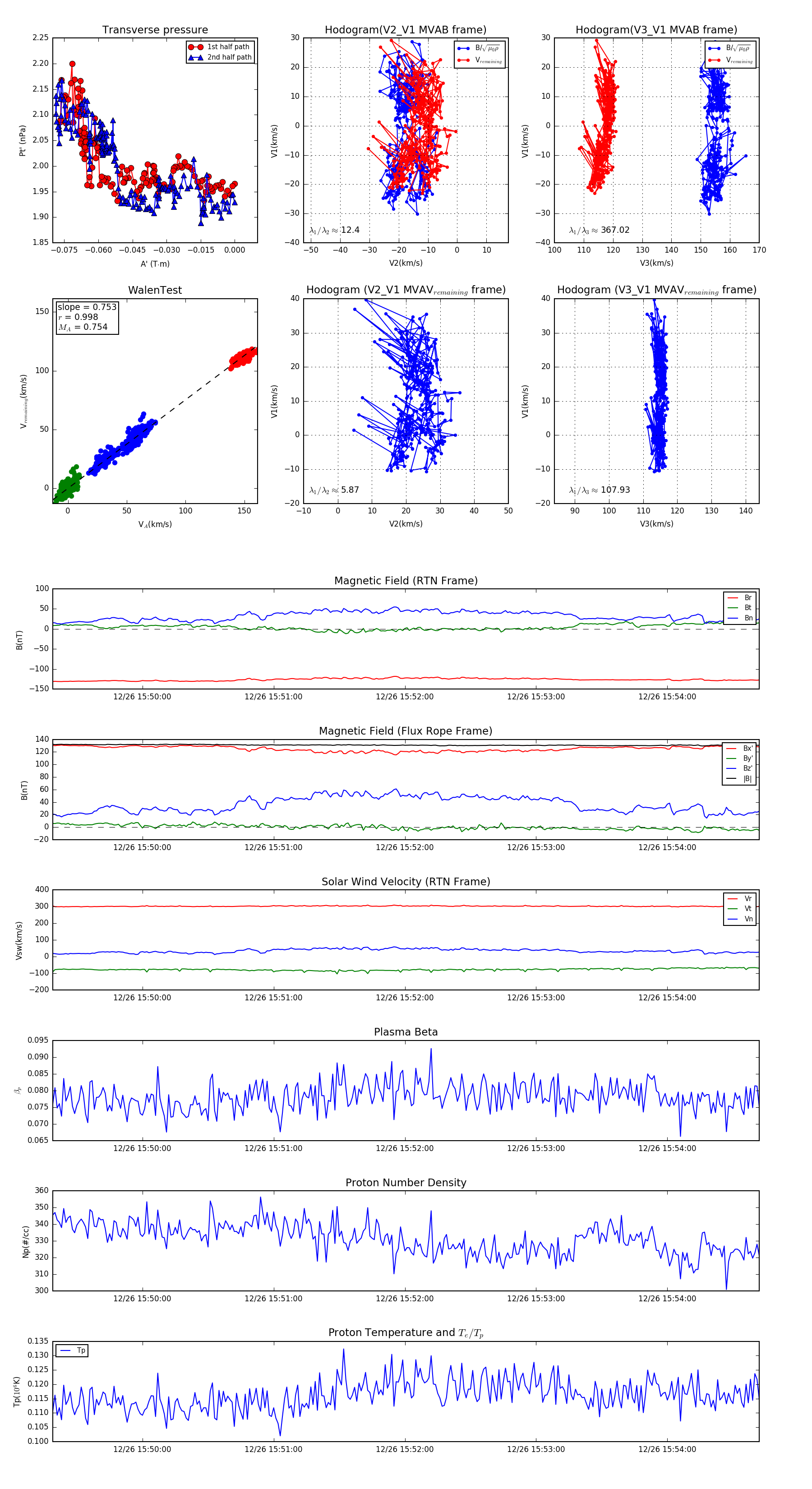
Flux Rope in 2023

Flux Rope Event 2023-12-26 15:49:19 ~ 2023-12-26 15:54:42 (324 seconds)


plot