HOME   LIST
‹–   –›

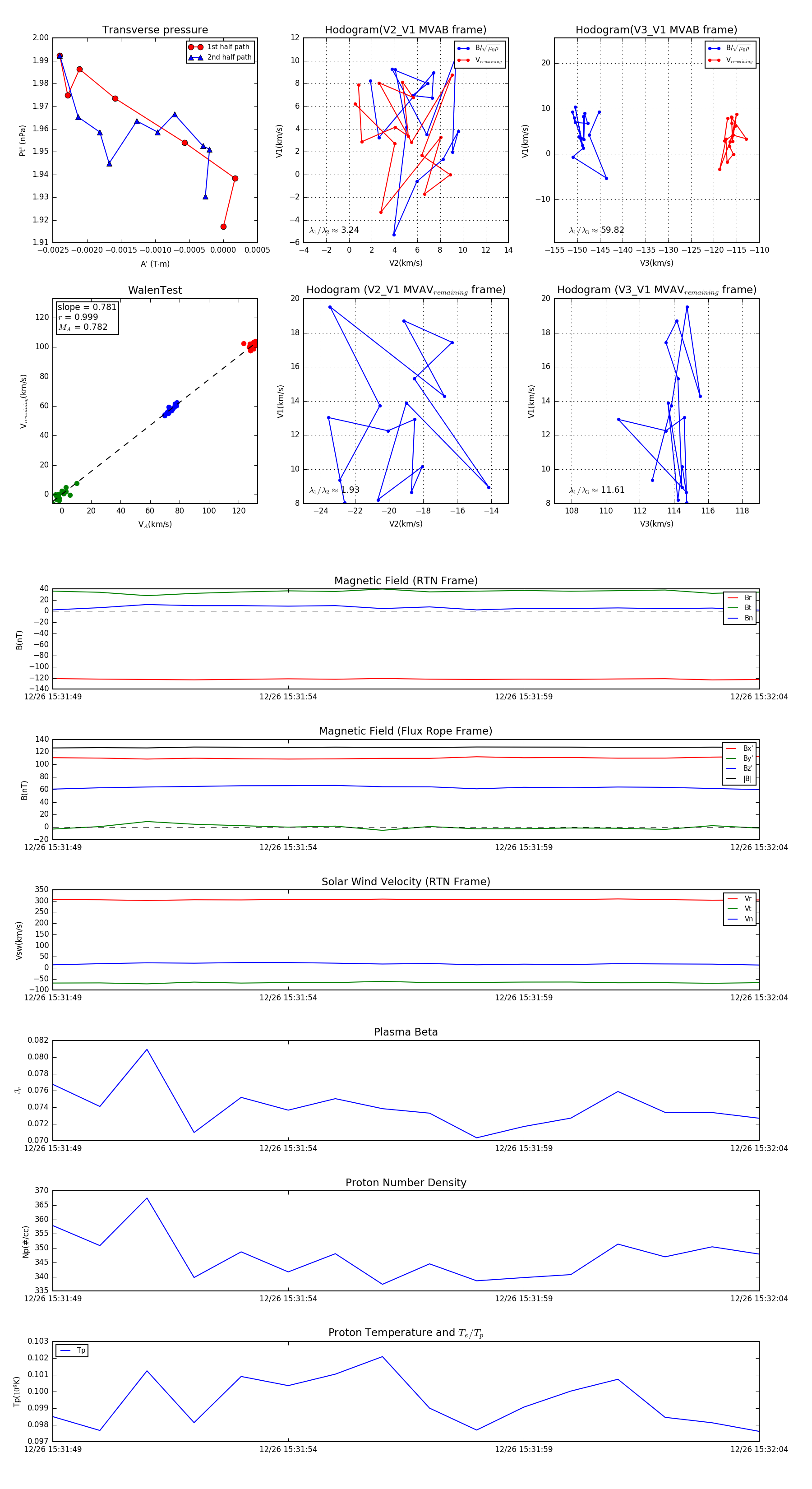
Flux Rope in 2023

Flux Rope Event 2023-12-26 15:31:49 ~ 2023-12-26 15:32:04 (16 seconds)


plot