HOME   LIST
‹–   –›

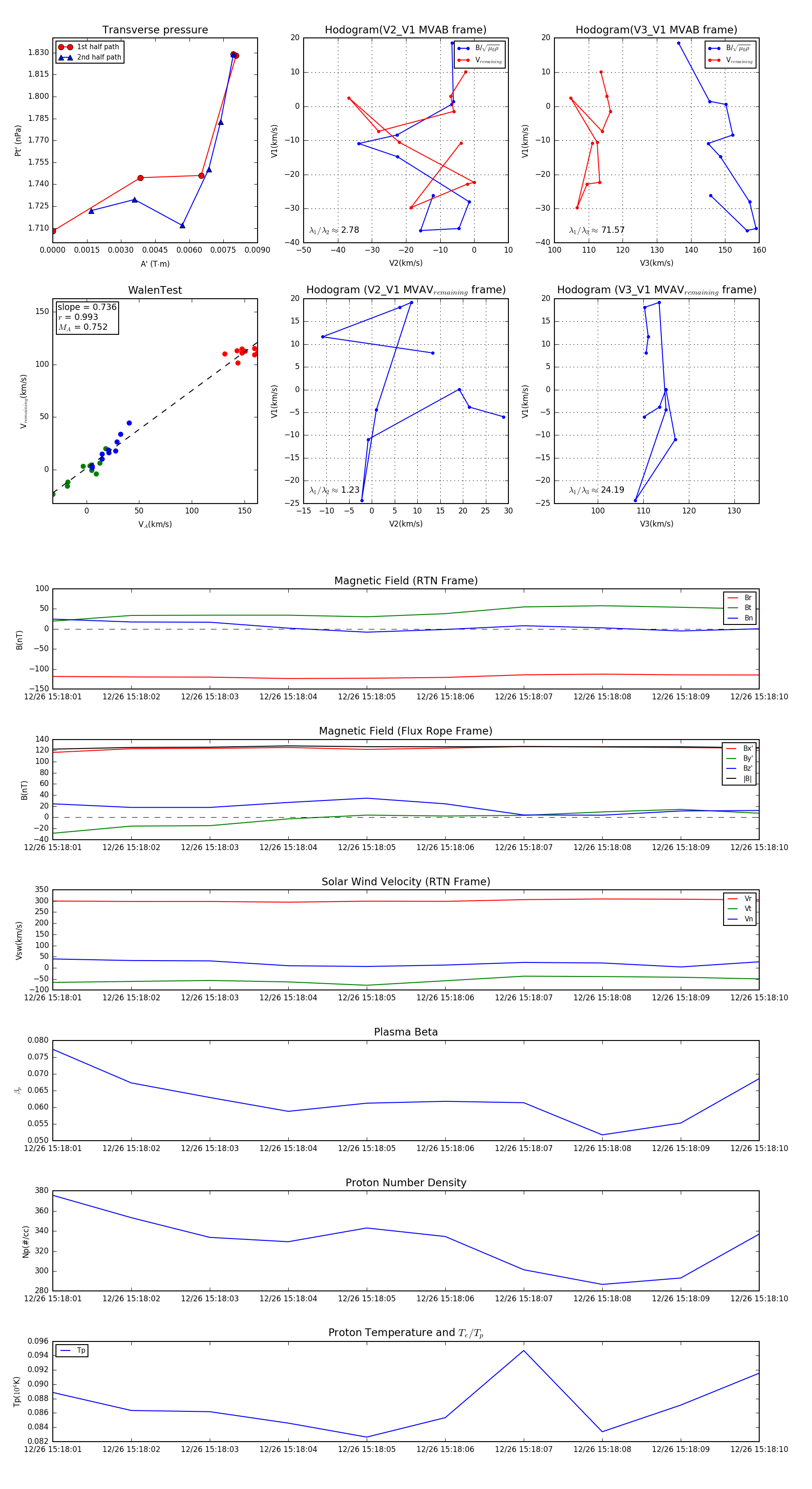
Flux Rope in 2023

Flux Rope Event 2023-12-26 15:18:01 ~ 2023-12-26 15:18:10 (10 seconds)


plot