HOME   LIST
‹–   –›

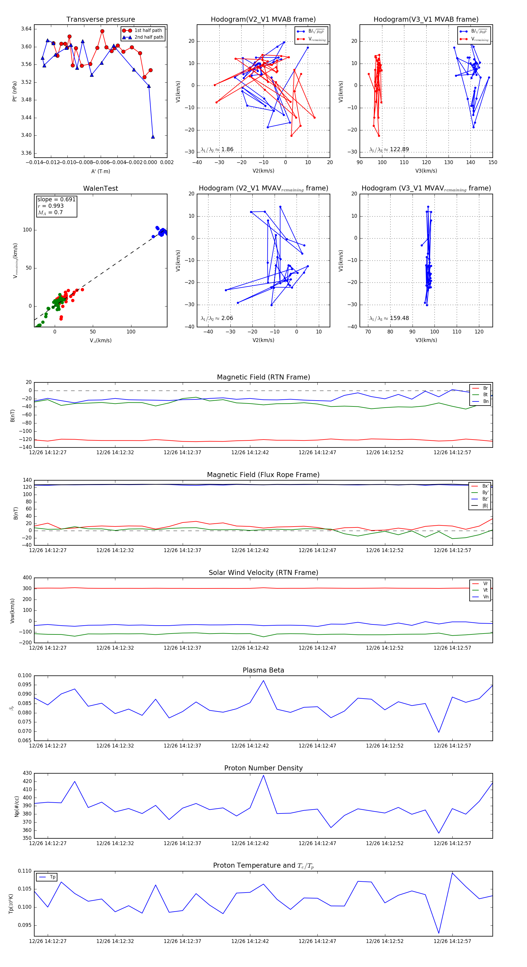
Flux Rope in 2023

Flux Rope Event 2023-12-26 14:12:26 ~ 2023-12-26 14:13:00 (35 seconds)


plot