HOME   LIST
‹–   –›

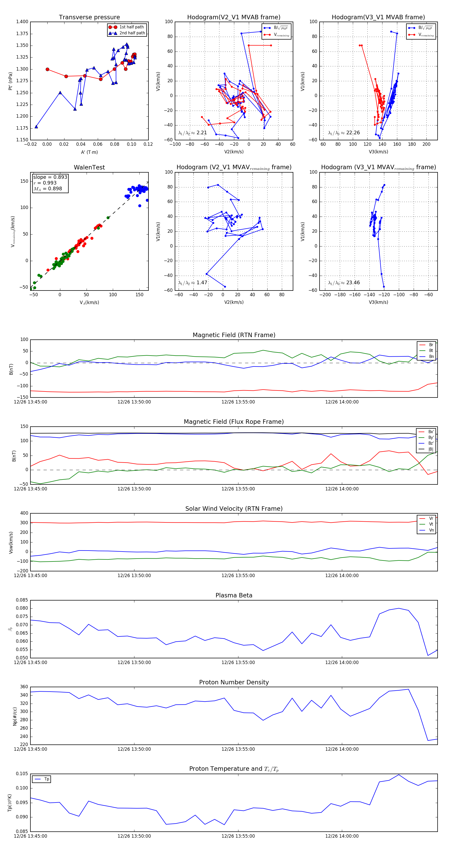
Flux Rope in 2023

Flux Rope Event 2023-12-26 13:45:00 ~ 2023-12-26 14:04:36 (1177 seconds)


plot