HOME   LIST
‹–   –›

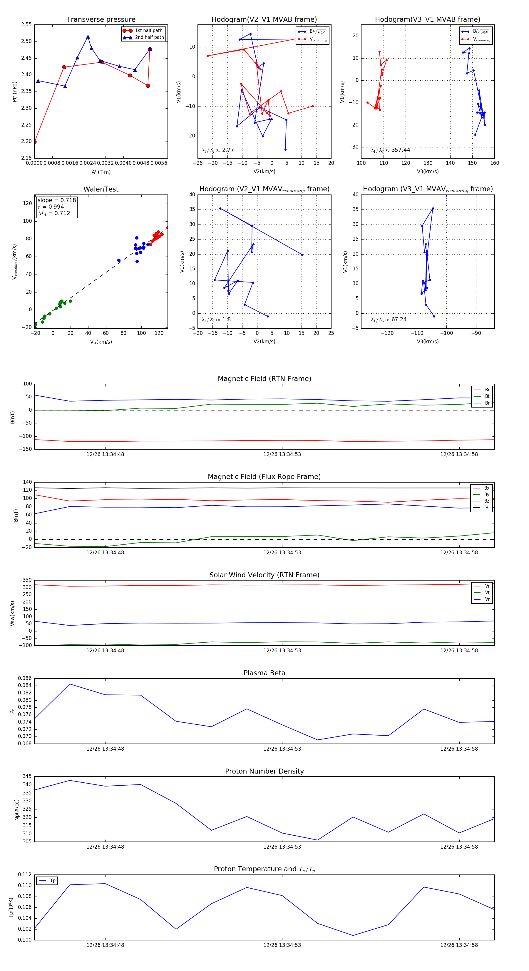
Flux Rope in 2023

Flux Rope Event 2023-12-26 13:34:46 ~ 2023-12-26 13:34:59 (14 seconds)


plot