HOME   LIST
‹–   –›

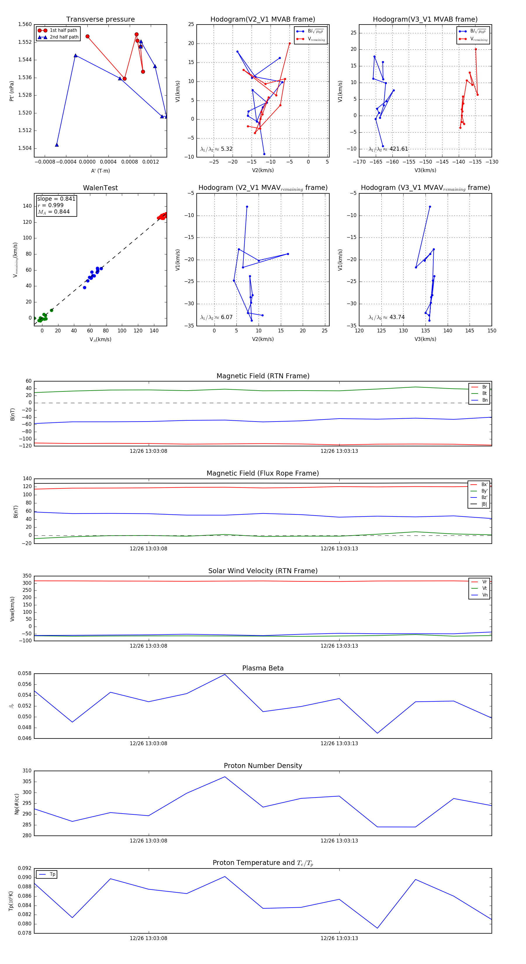
Flux Rope in 2023

Flux Rope Event 2023-12-26 13:03:05 ~ 2023-12-26 13:03:17 (13 seconds)


plot