HOME   LIST
‹–   –›

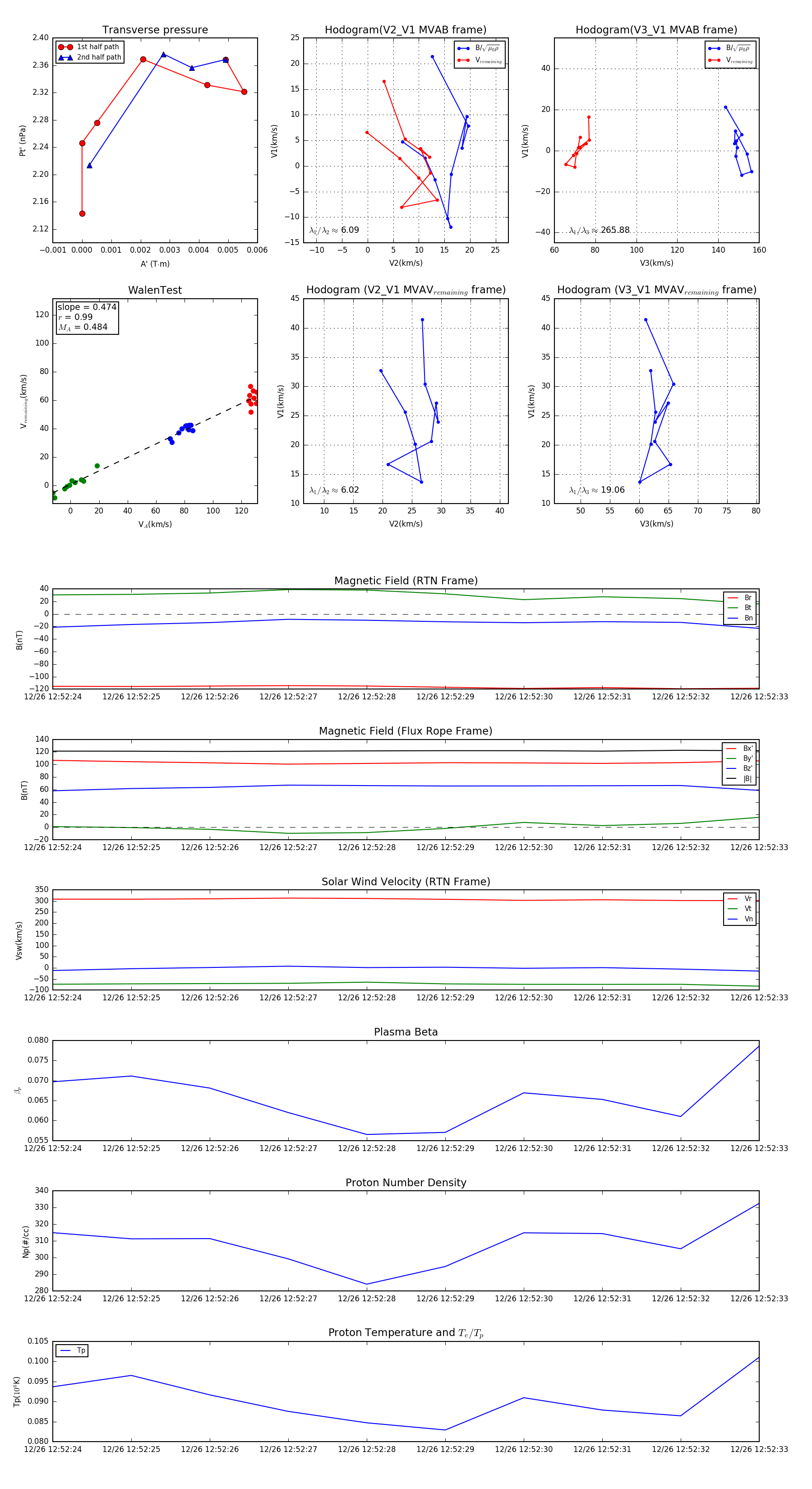
Flux Rope in 2023

Flux Rope Event 2023-12-26 12:52:24 ~ 2023-12-26 12:52:33 (10 seconds)


plot