HOME   LIST
‹–   –›

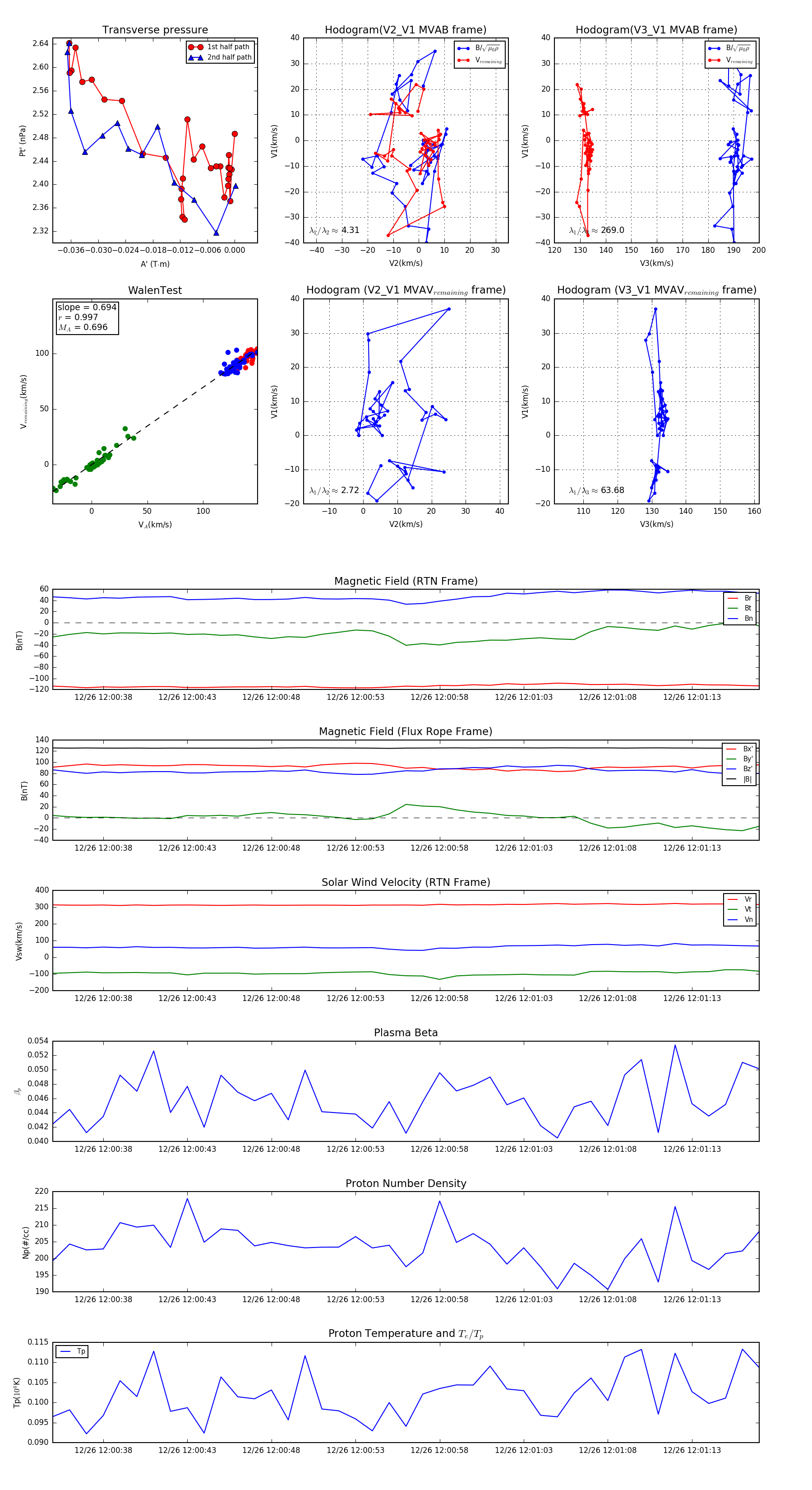
Flux Rope in 2023

Flux Rope Event 2023-12-26 12:00:35 ~ 2023-12-26 12:01:17 (43 seconds)


plot